HOME   LIST
‹–   –›

Flux Rope in 2024

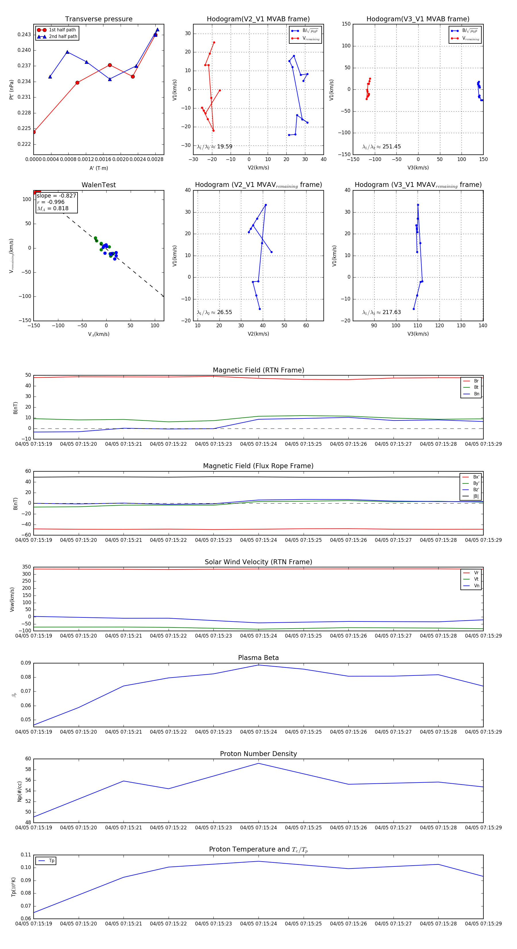
Flux Rope Event 2024-04-05 07:15:19 ~ 2024-04-05 07:15:29 (11 seconds)


plot