HOME   LIST
‹–   –›

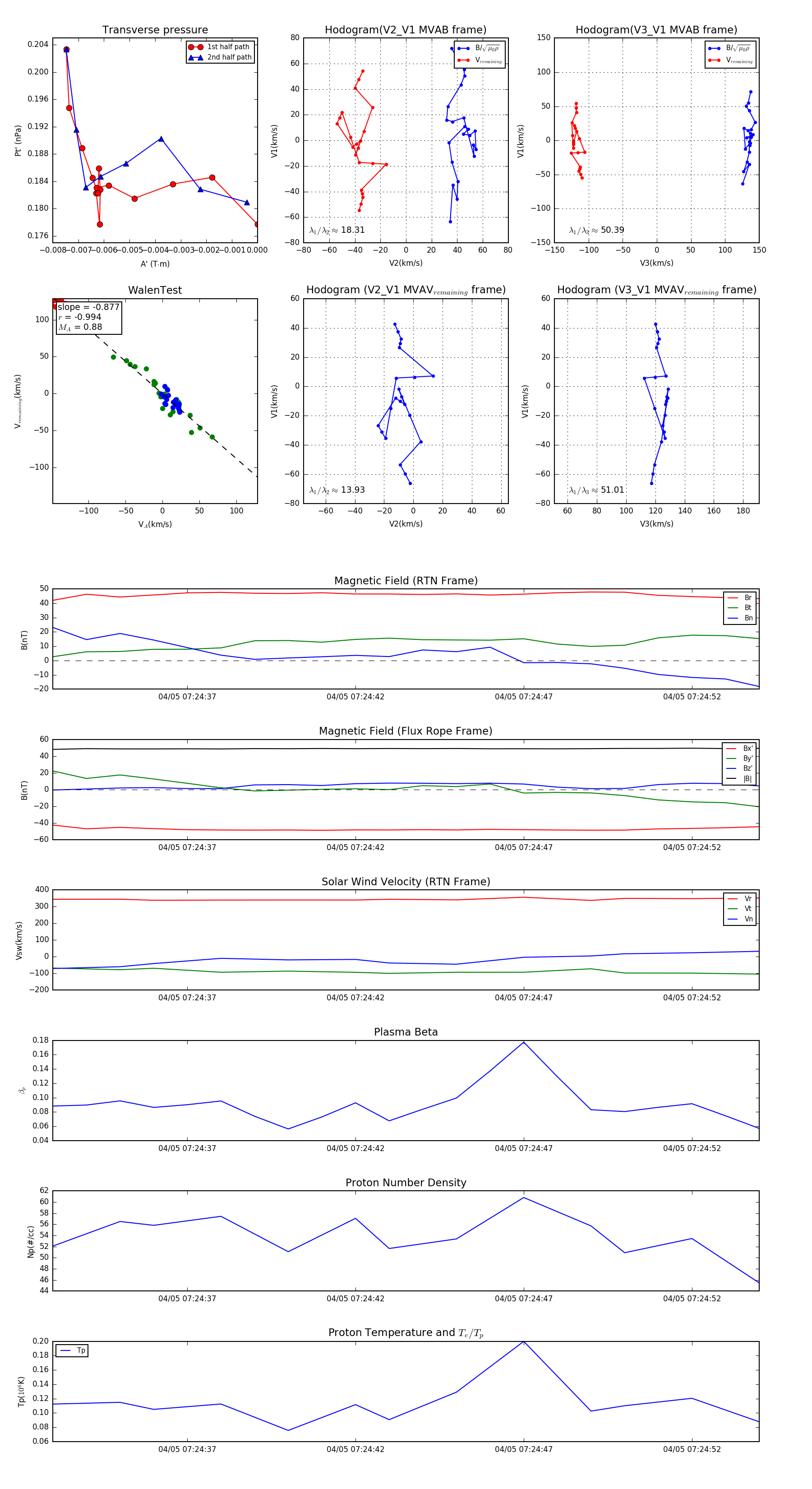
Flux Rope in 2024

Flux Rope Event 2024-04-05 07:24:33 ~ 2024-04-05 07:24:54 (22 seconds)


plot