HOME   LIST
‹–   –›

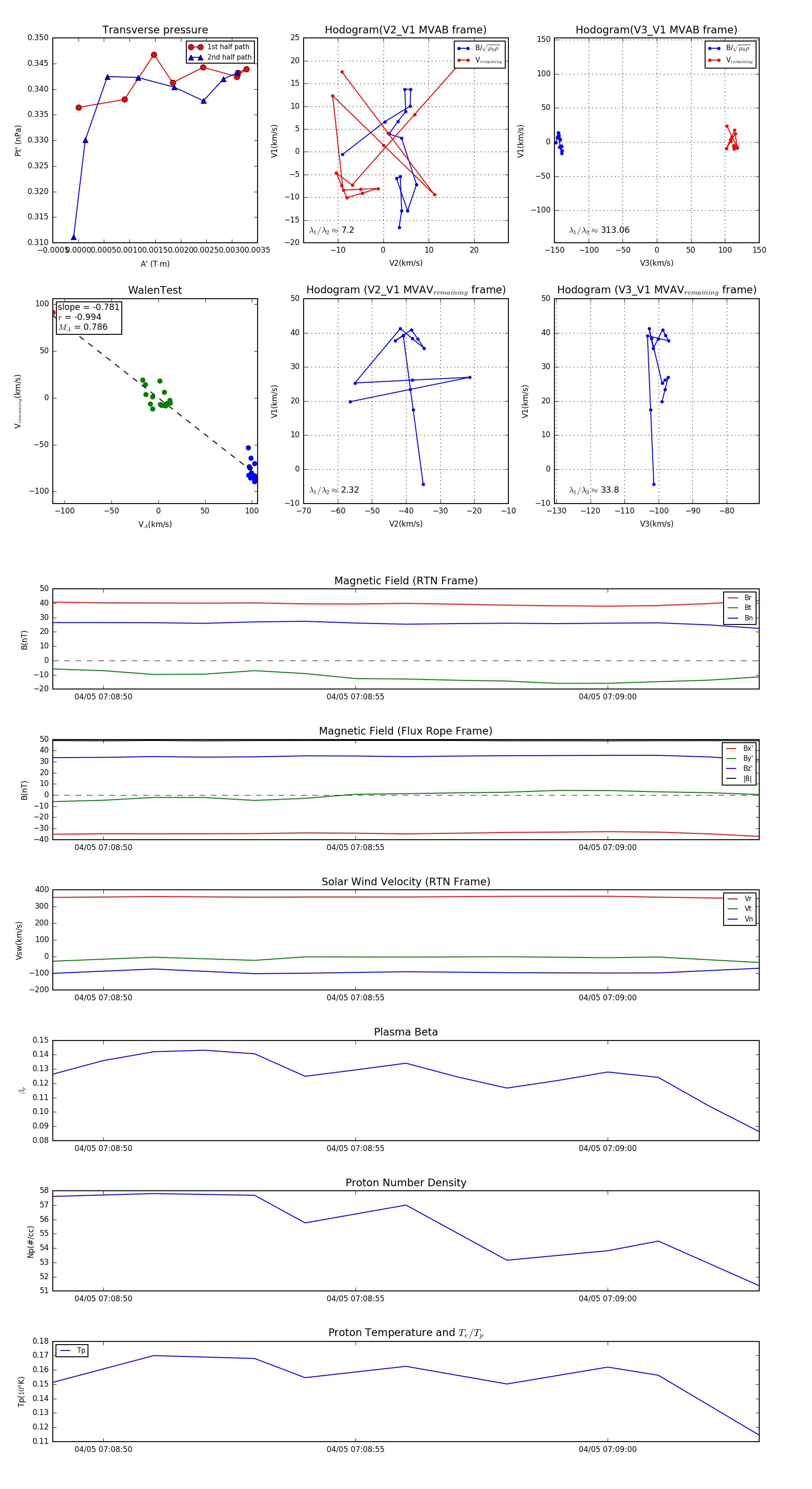
Flux Rope in 2024

Flux Rope Event 2024-04-05 07:08:49 ~ 2024-04-05 07:09:03 (15 seconds)


plot