HOME   LIST
‹–   –›

Flux Rope in 2024

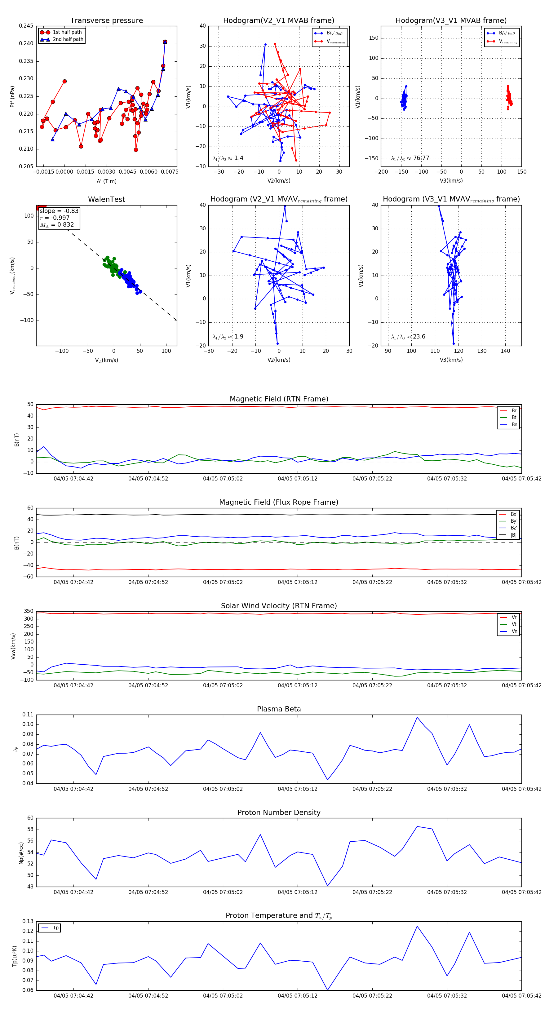
Flux Rope Event 2024-04-05 07:04:37 ~ 2024-04-05 07:05:42 (66 seconds)


plot