HOME   LIST
‹–   –›

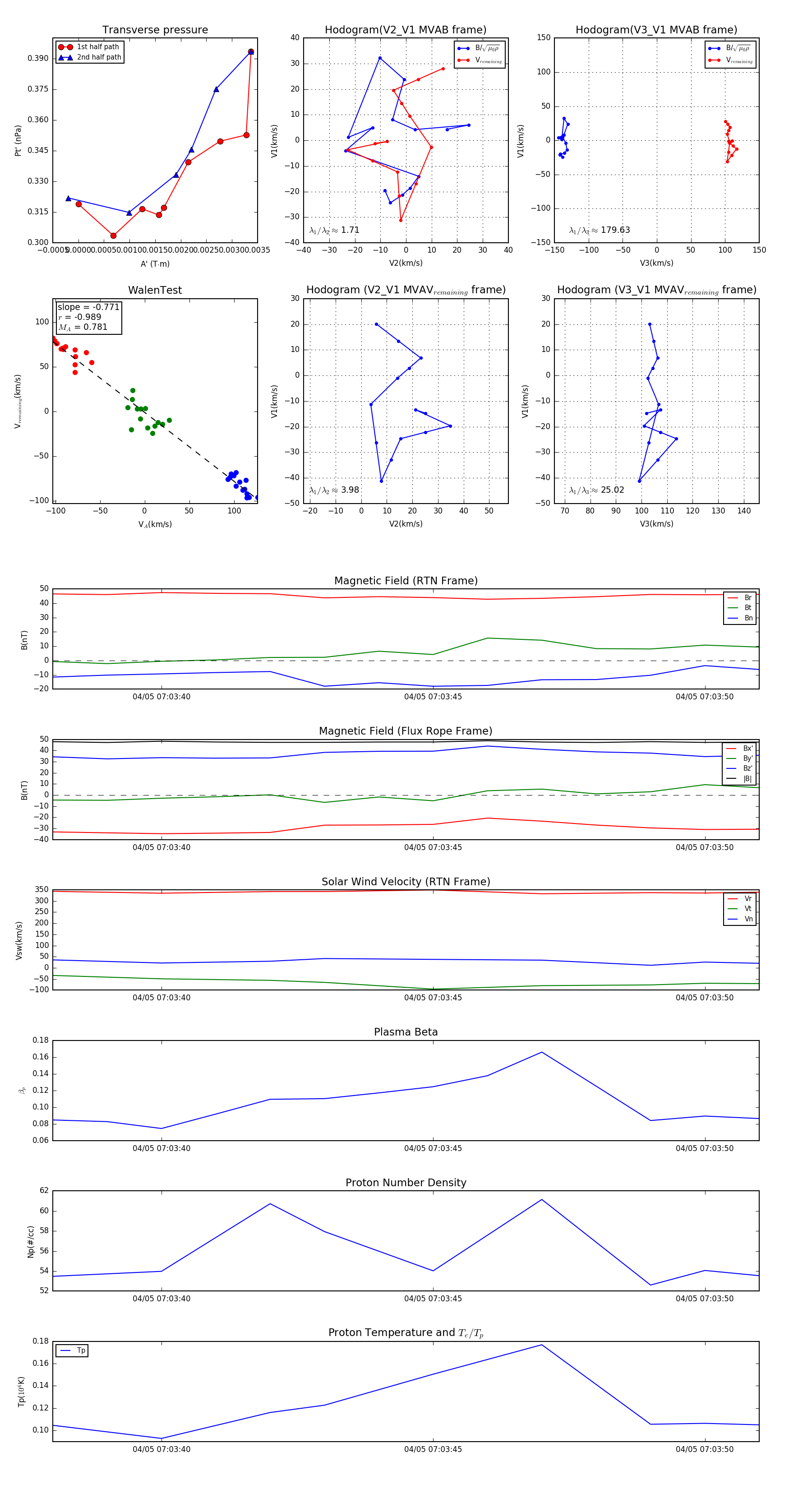
Flux Rope in 2024

Flux Rope Event 2024-04-05 07:03:38 ~ 2024-04-05 07:03:51 (14 seconds)


plot