HOME   LIST
‹–   –›

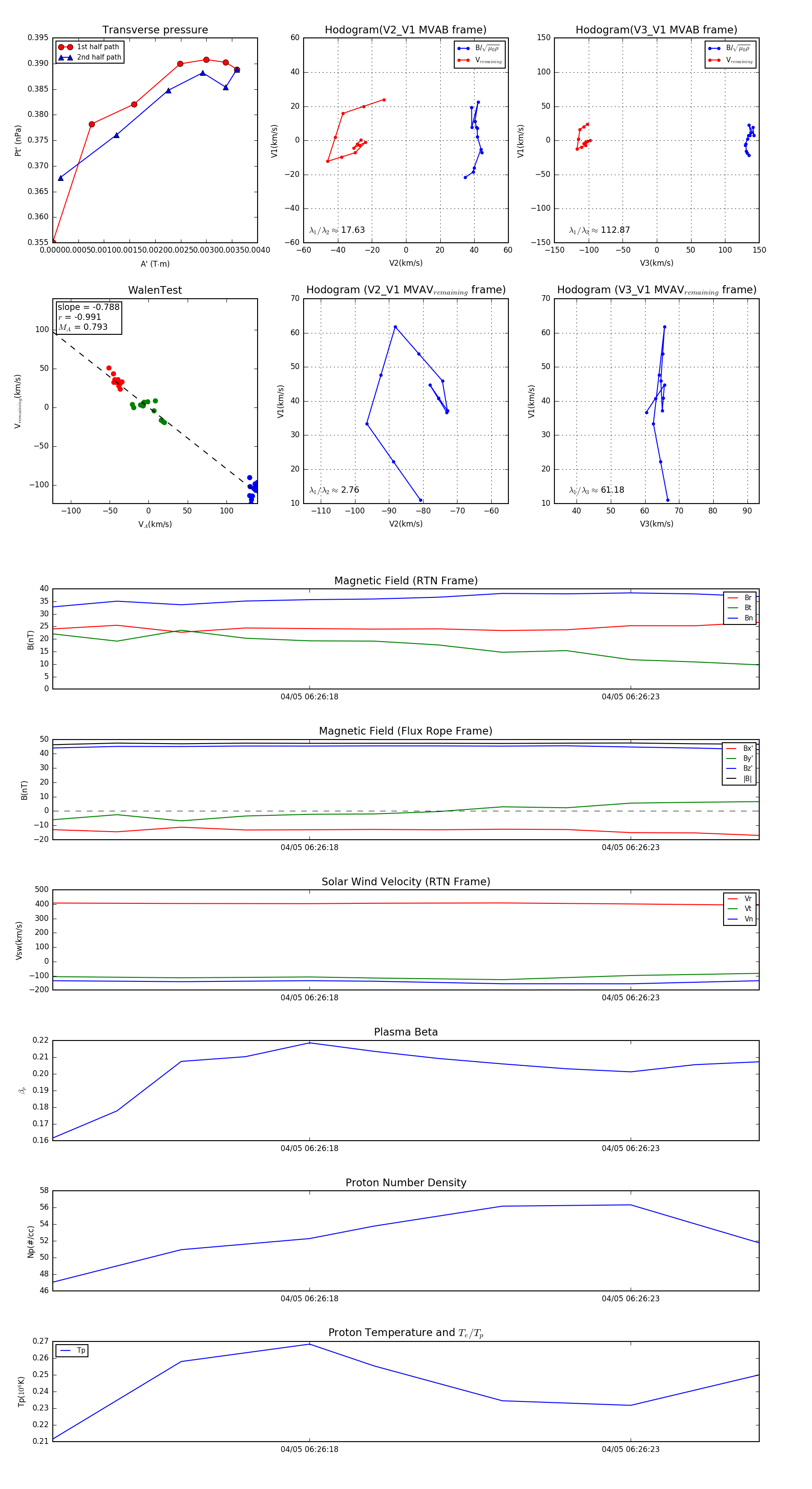
Flux Rope in 2024

Flux Rope Event 2024-04-05 06:26:14 ~ 2024-04-05 06:26:25 (12 seconds)


plot