HOME   LIST
‹–   –›

Flux Rope in 2024

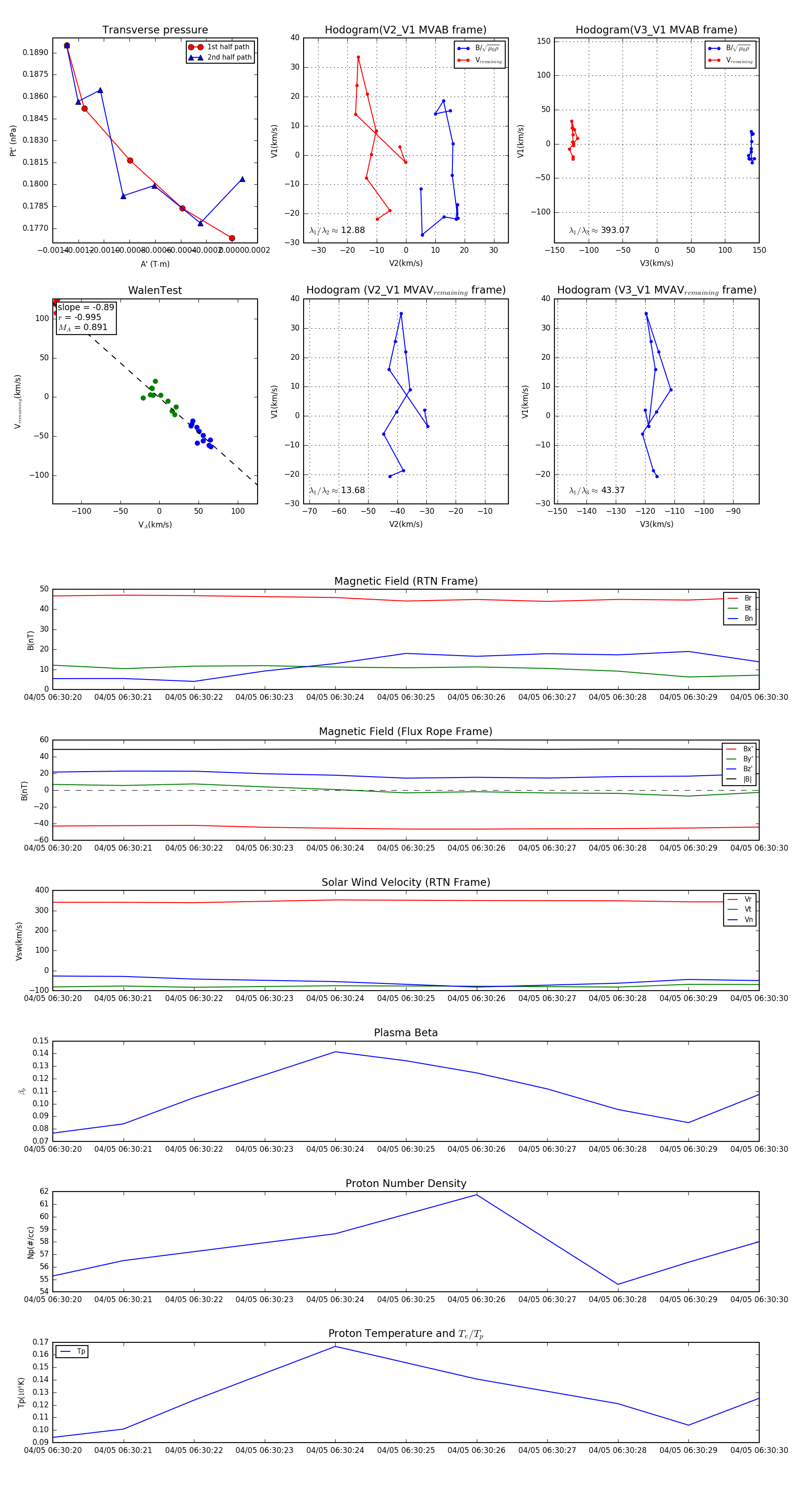
Flux Rope Event 2024-04-05 06:30:20 ~ 2024-04-05 06:30:30 (11 seconds)


plot