HOME   LIST
‹–   –›

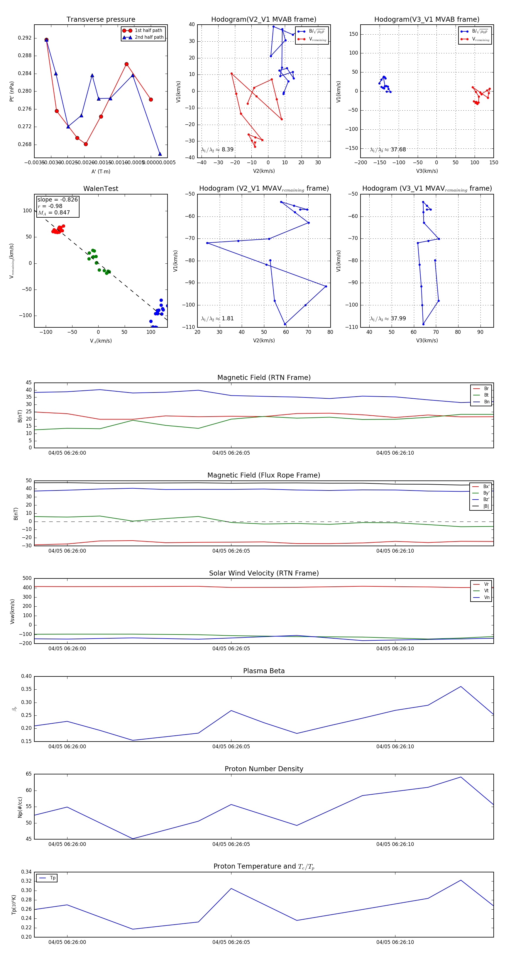
Flux Rope in 2024

Flux Rope Event 2024-04-05 06:25:59 ~ 2024-04-05 06:26:13 (15 seconds)


plot