HOME   LIST
‹–   –›

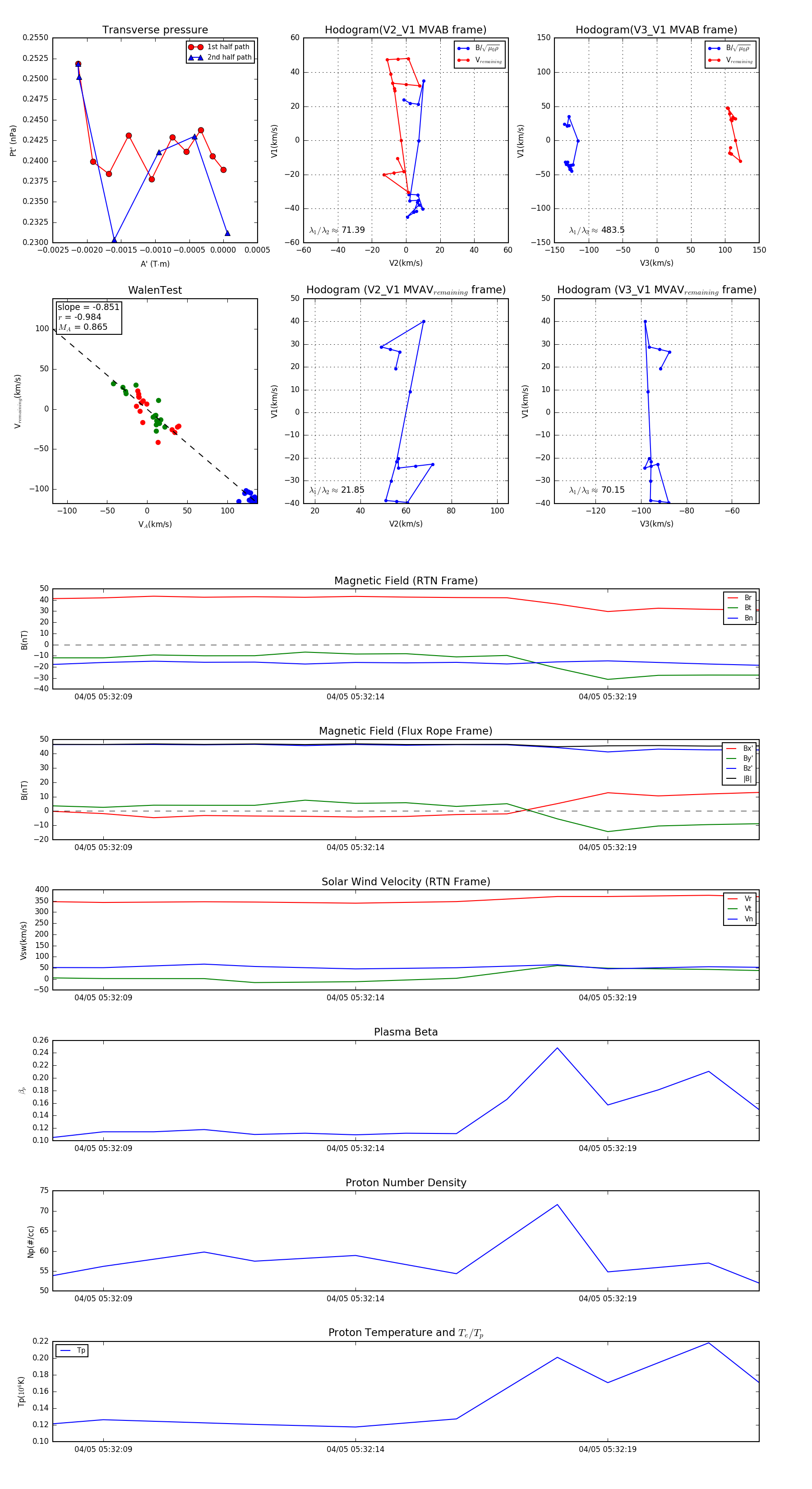
Flux Rope in 2024

Flux Rope Event 2024-04-05 05:32:08 ~ 2024-04-05 05:32:22 (15 seconds)


plot