HOME   LIST
‹–   –›

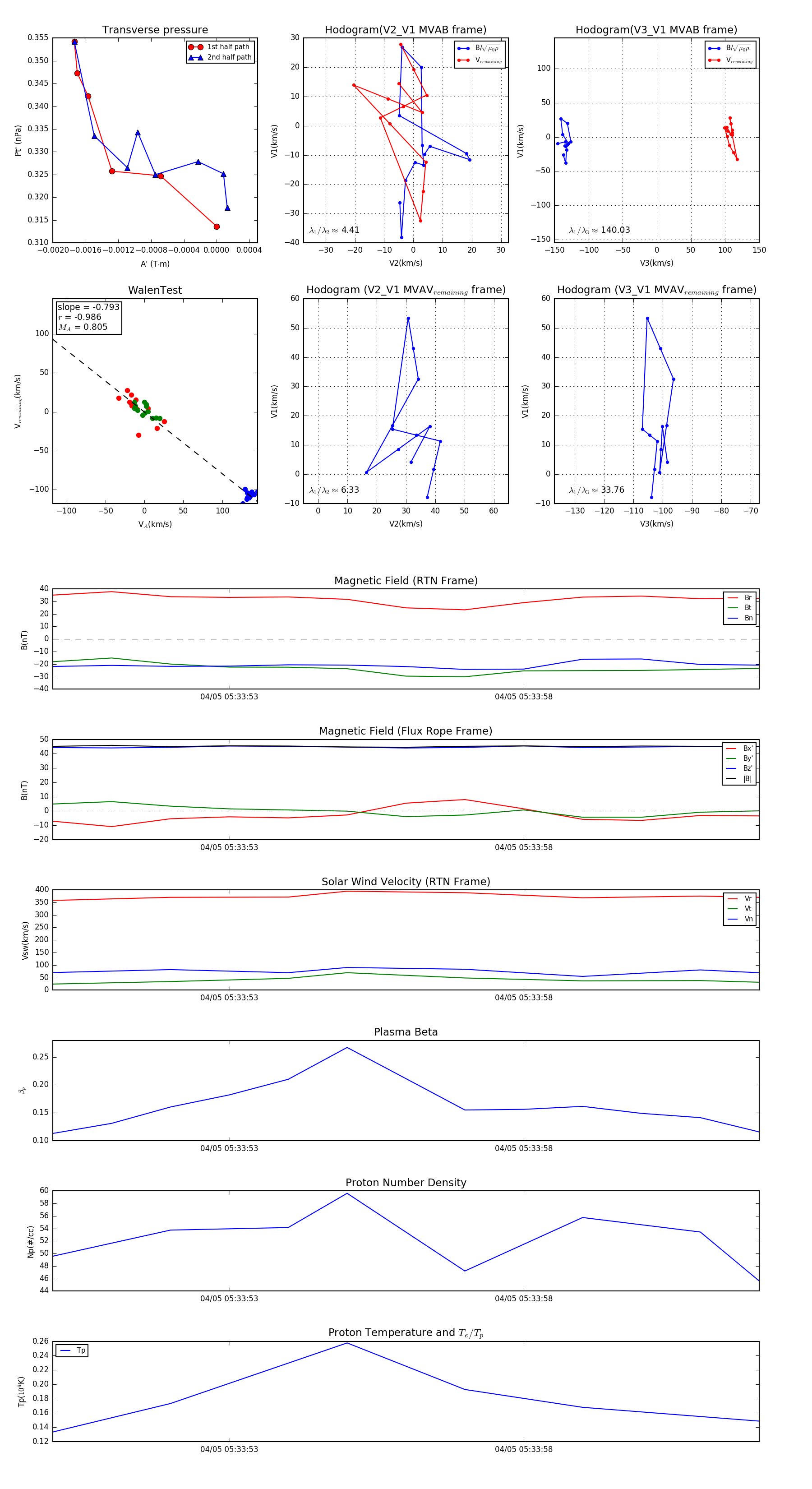
Flux Rope in 2024

Flux Rope Event 2024-04-05 05:33:50 ~ 2024-04-05 05:34:02 (13 seconds)


plot