HOME   LIST
‹–   –›

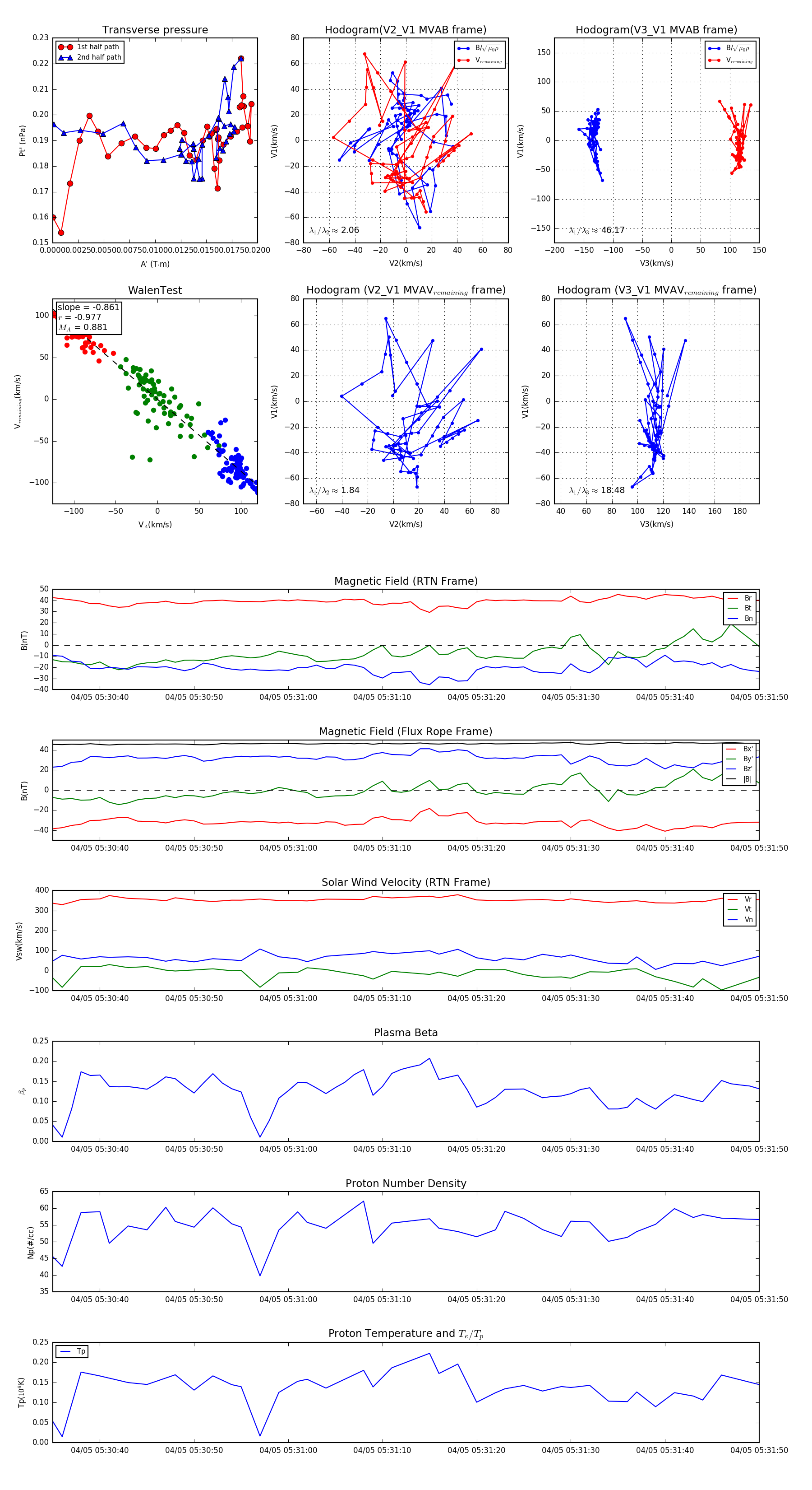
Flux Rope in 2024

Flux Rope Event 2024-04-05 05:30:35 ~ 2024-04-05 05:31:50 (76 seconds)


plot