HOME   LIST
‹–   –›

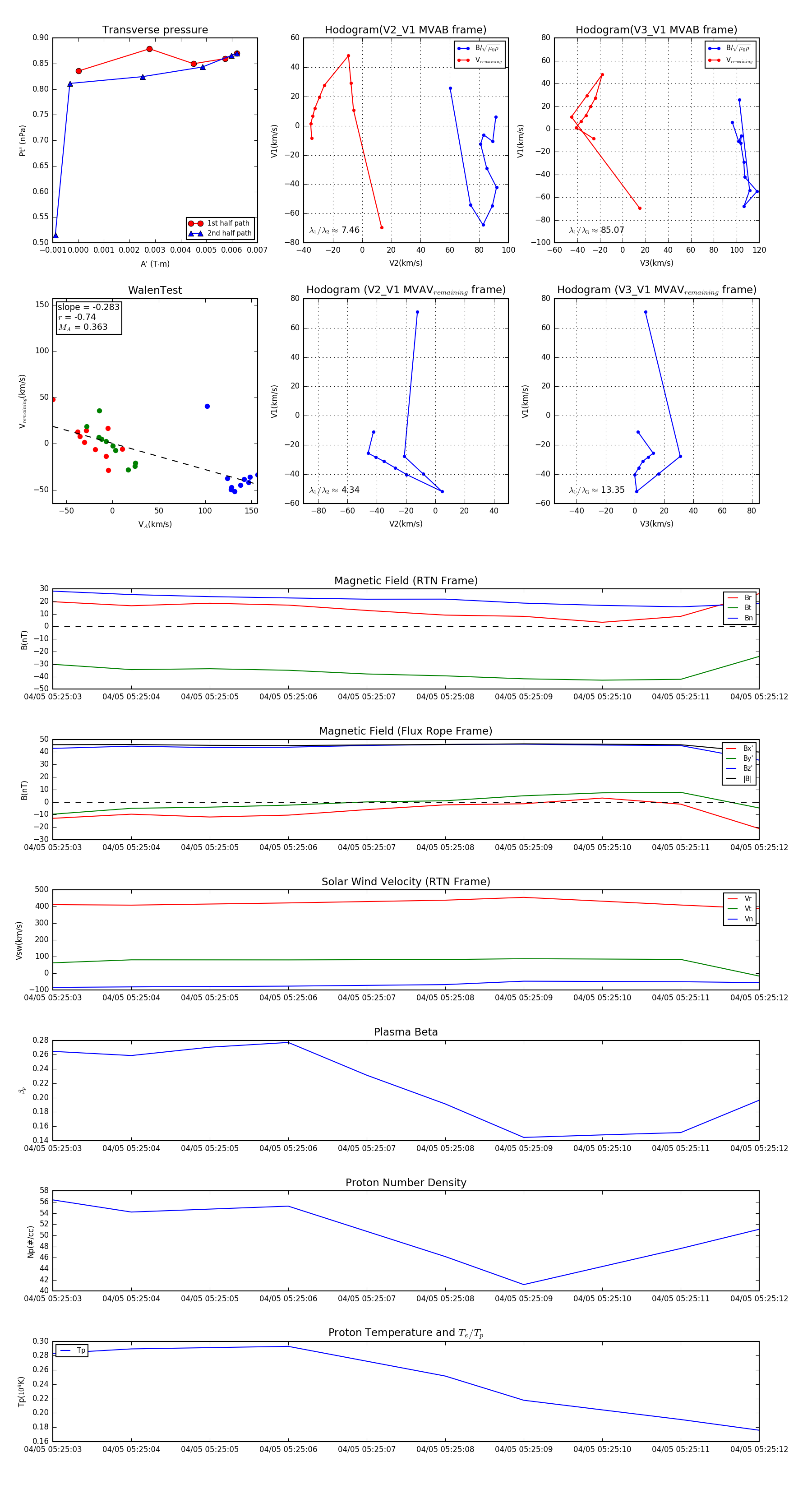
Flux Rope in 2024

Flux Rope Event 2024-04-05 05:25:03 ~ 2024-04-05 05:25:12 (10 seconds)


plot