HOME   LIST
‹–   –›

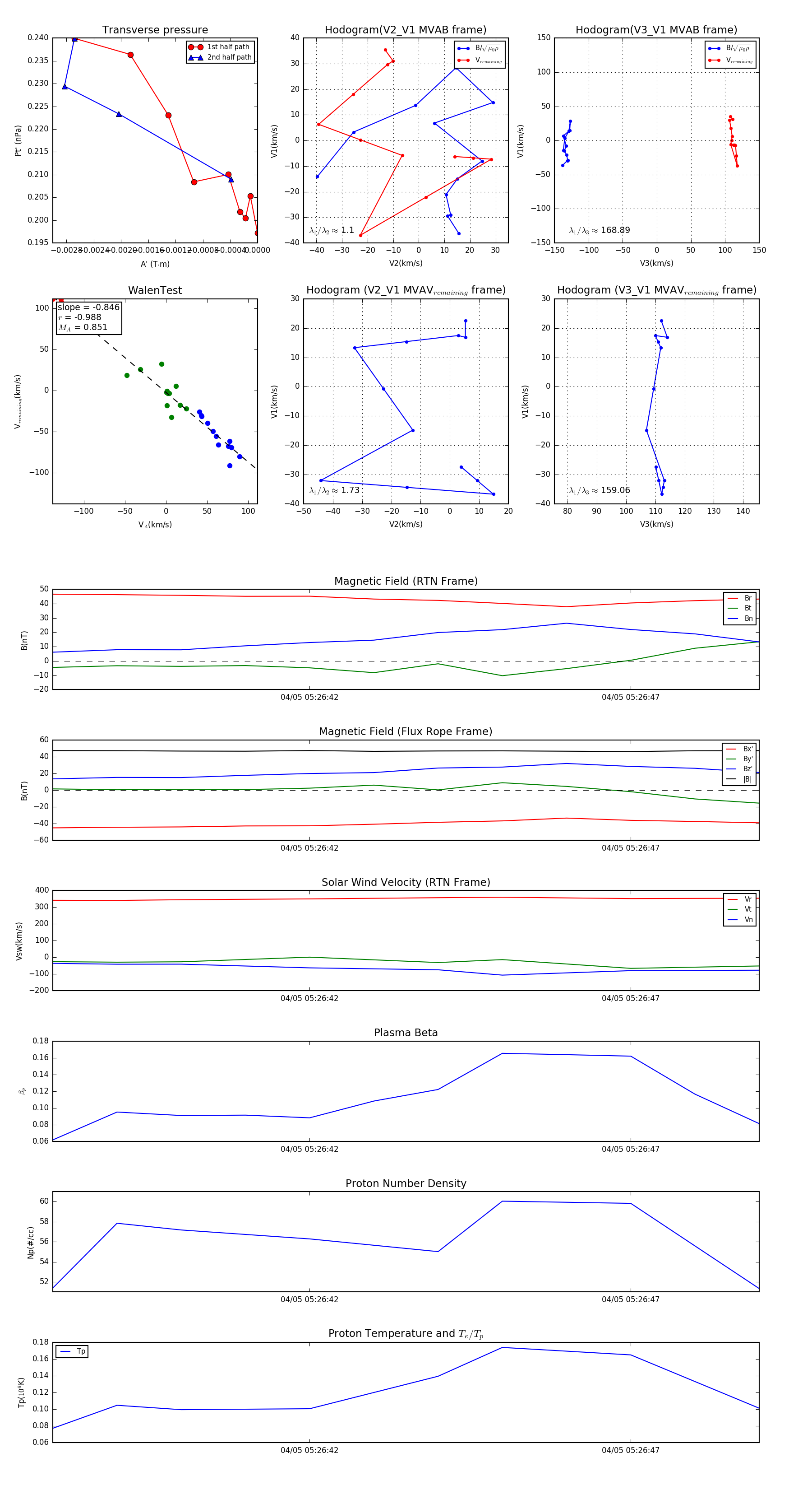
Flux Rope in 2024

Flux Rope Event 2024-04-05 05:26:38 ~ 2024-04-05 05:26:49 (12 seconds)


plot