HOME   LIST
‹–   –›

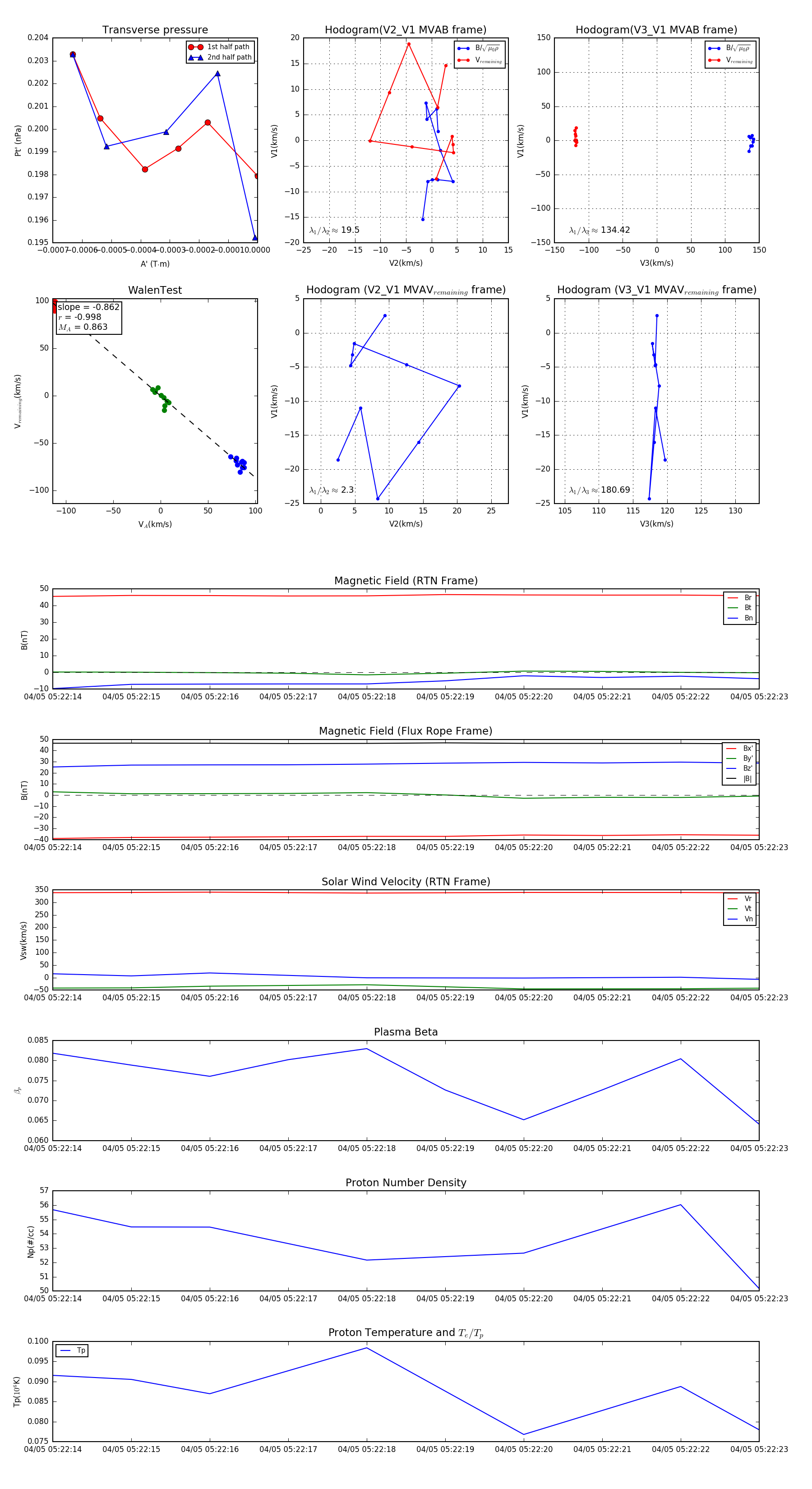
Flux Rope in 2024

Flux Rope Event 2024-04-05 05:22:14 ~ 2024-04-05 05:22:23 (10 seconds)


plot