HOME   LIST
‹–   –›

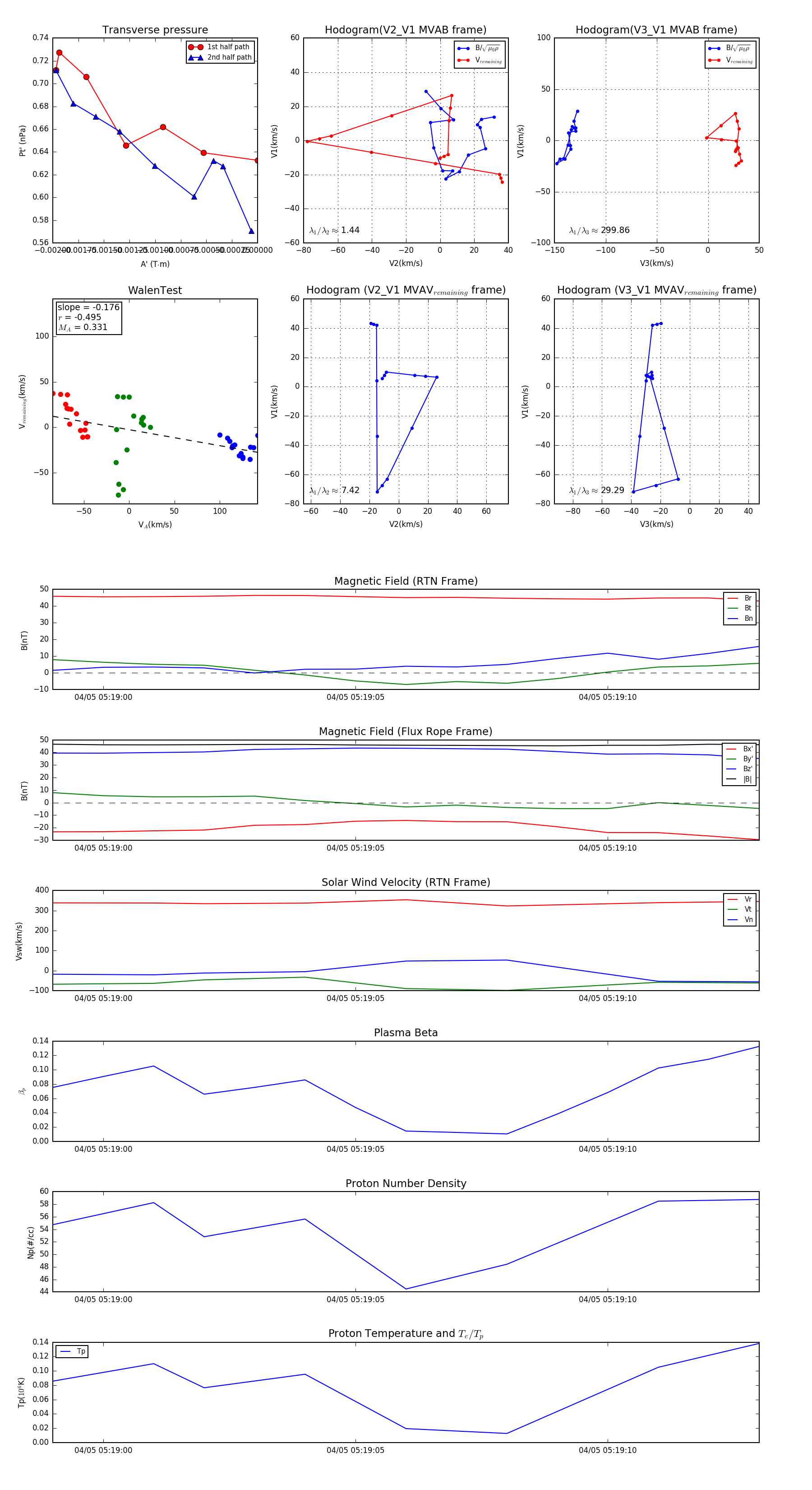
Flux Rope in 2024

Flux Rope Event 2024-04-05 05:18:59 ~ 2024-04-05 05:19:13 (15 seconds)


plot