HOME   LIST
‹–   –›

Flux Rope in 2024

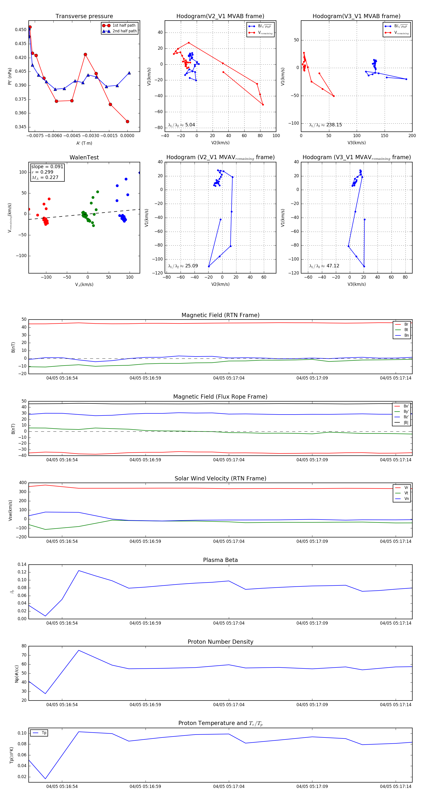
Flux Rope Event 2024-04-05 05:16:52 ~ 2024-04-05 05:17:15 (24 seconds)


plot