HOME   LIST
‹–   –›

Flux Rope in 2024

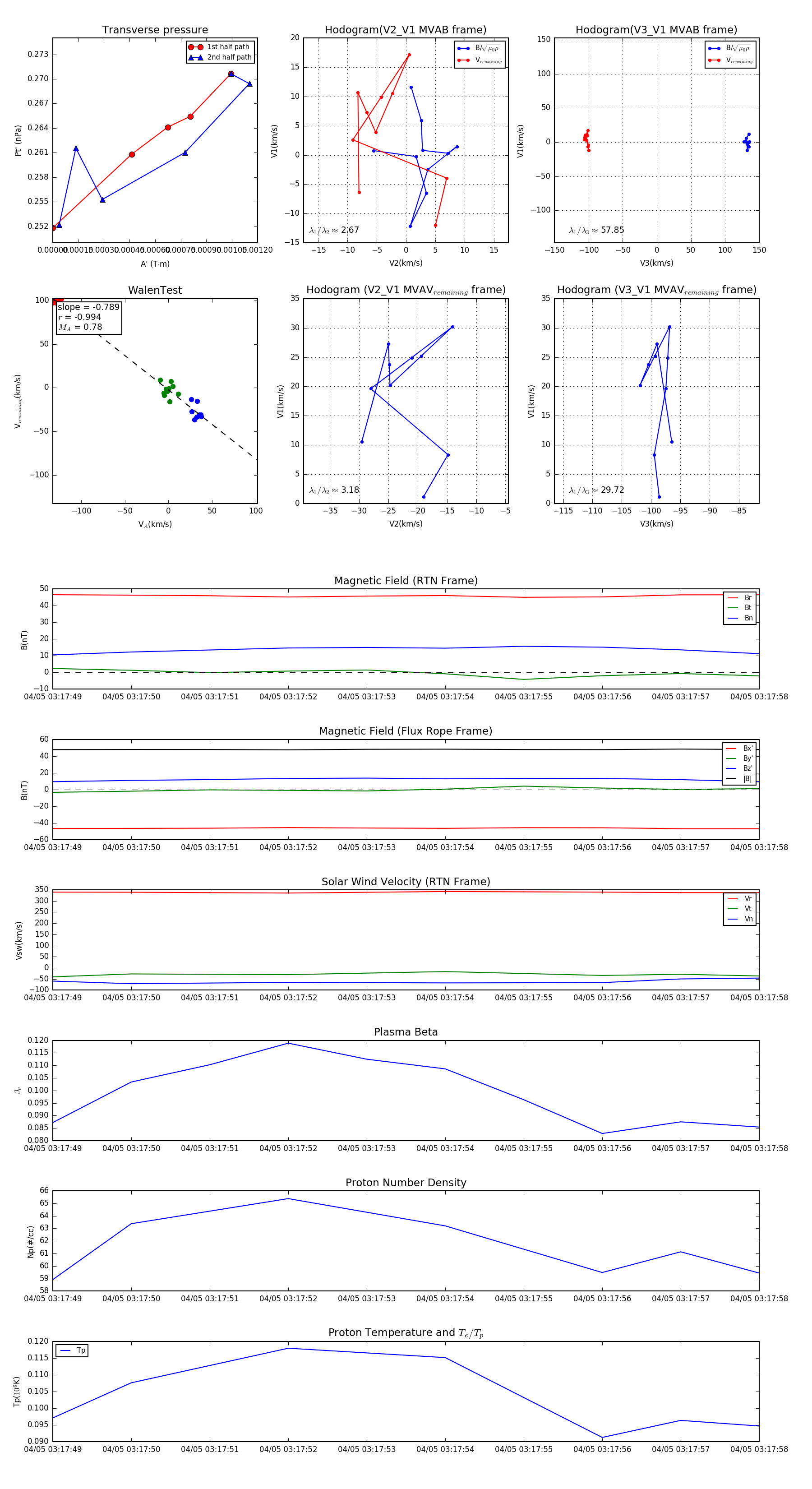
Flux Rope Event 2024-04-05 03:17:49 ~ 2024-04-05 03:17:58 (10 seconds)


plot