HOME   LIST
‹–   –›

Flux Rope in 2024

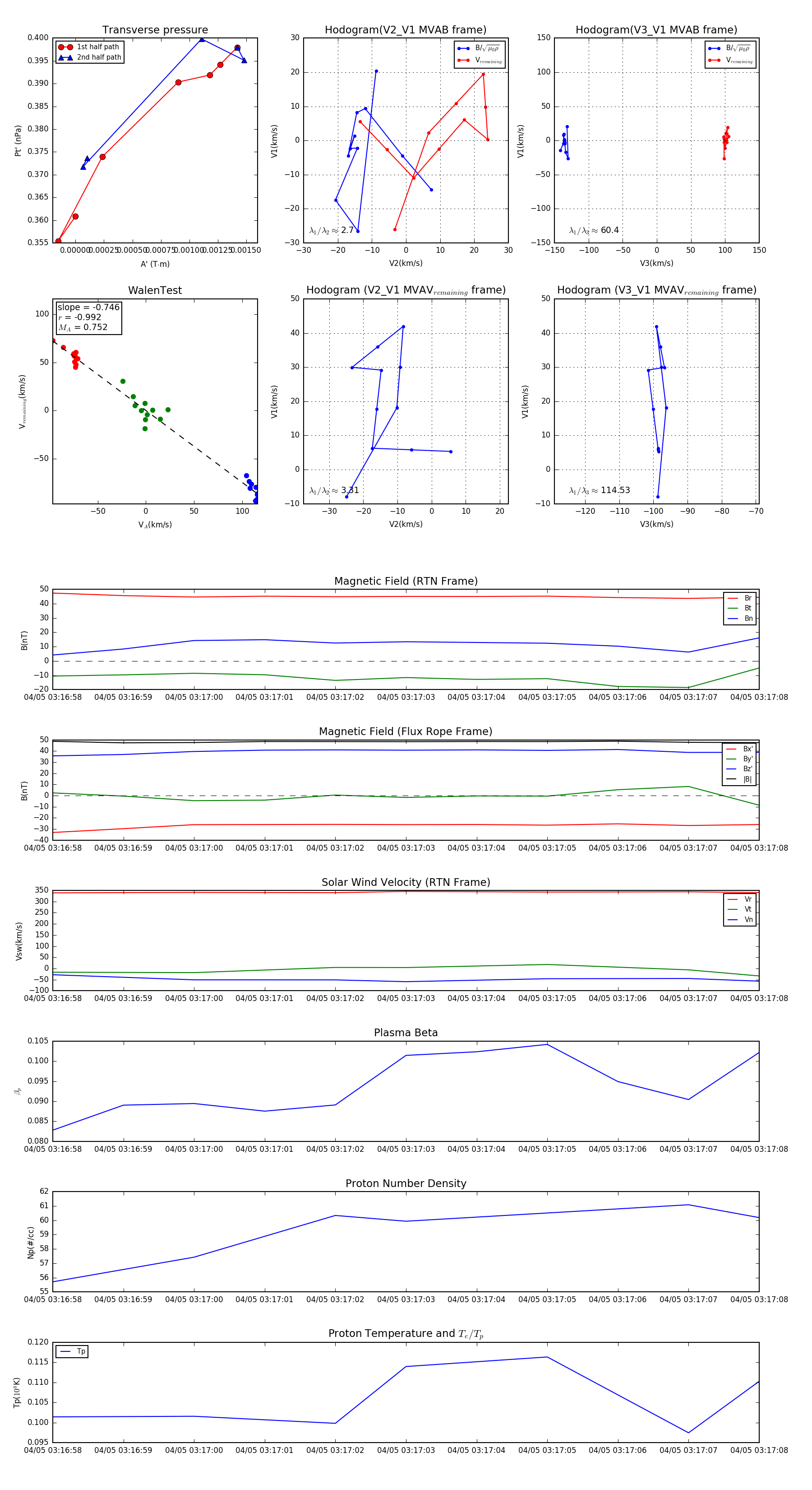
Flux Rope Event 2024-04-05 03:16:58 ~ 2024-04-05 03:17:08 (11 seconds)


plot