HOME   LIST
‹–   –›

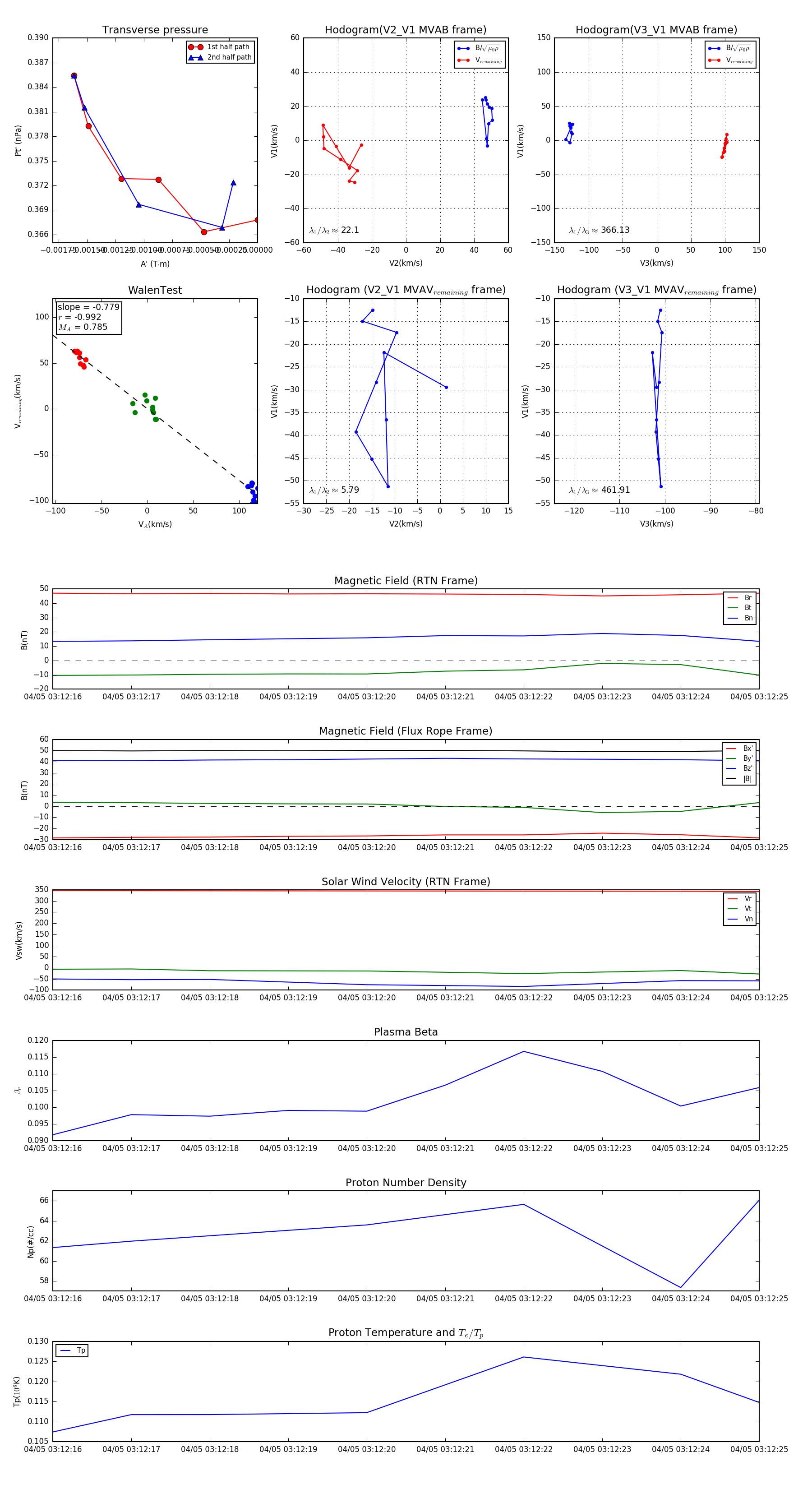
Flux Rope in 2024

Flux Rope Event 2024-04-05 03:12:16 ~ 2024-04-05 03:12:25 (10 seconds)


plot