HOME   LIST
‹–   –›

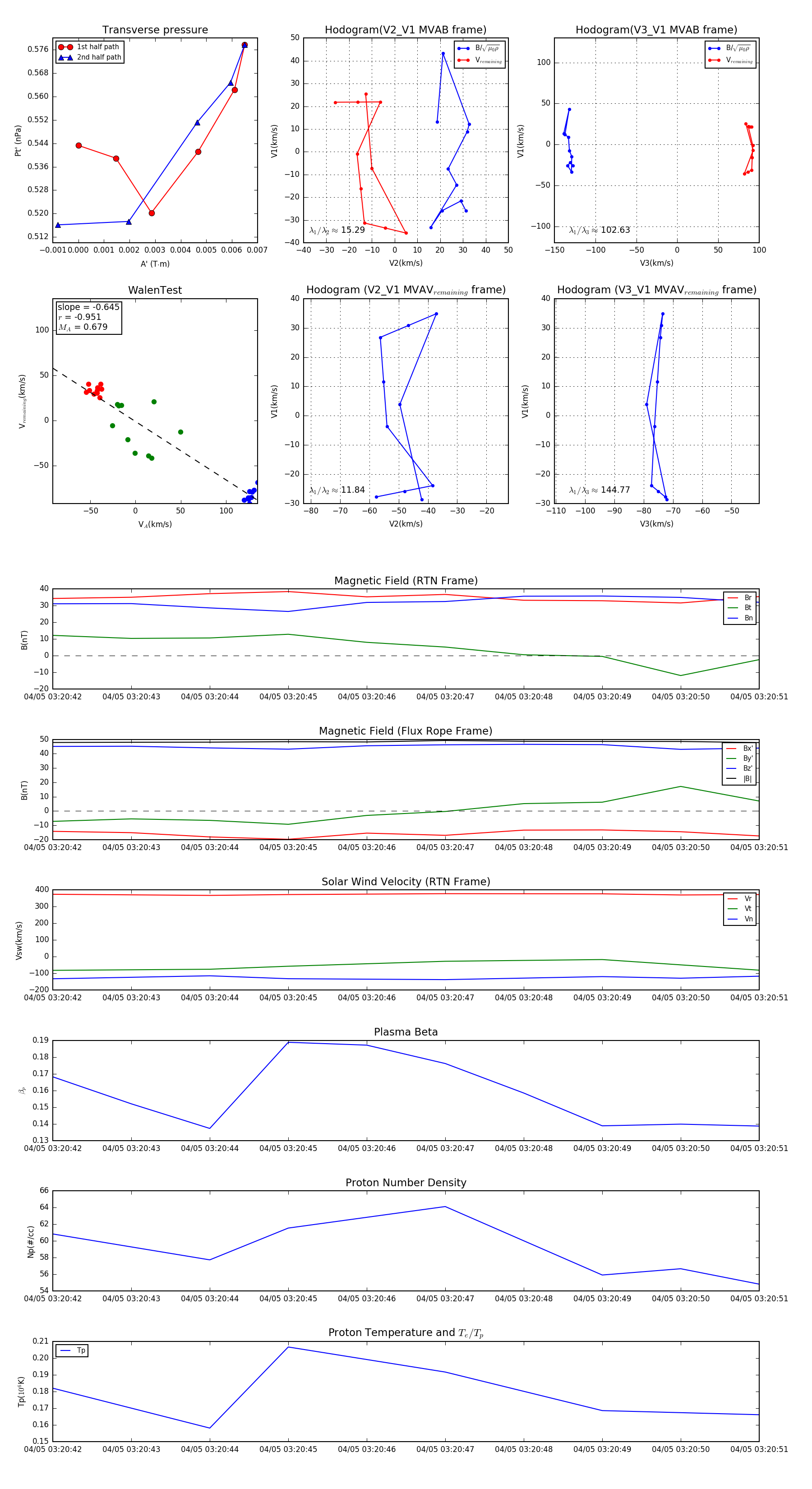
Flux Rope in 2024

Flux Rope Event 2024-04-05 03:20:42 ~ 2024-04-05 03:20:51 (10 seconds)


plot