HOME   LIST
‹–   –›

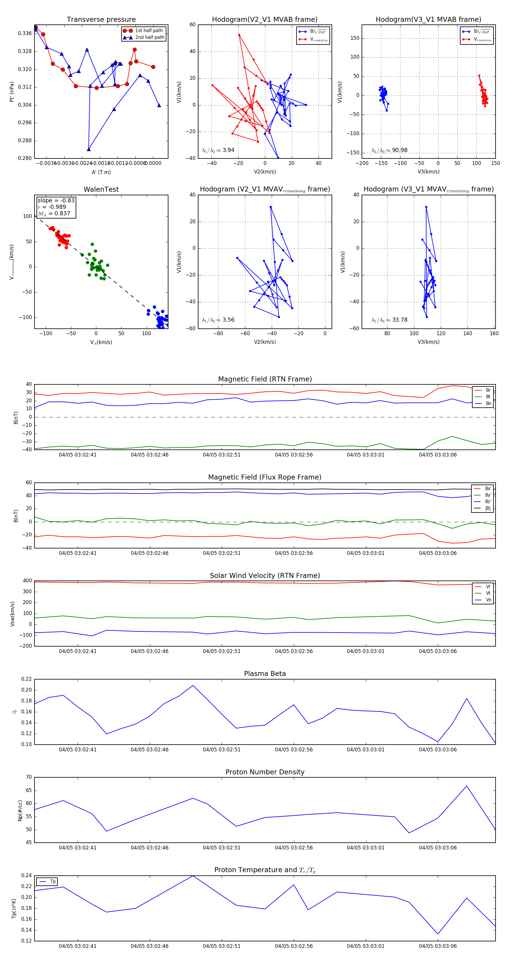
Flux Rope in 2024

Flux Rope Event 2024-04-05 03:02:38 ~ 2024-04-05 03:03:10 (33 seconds)


plot