HOME   LIST
‹–   –›

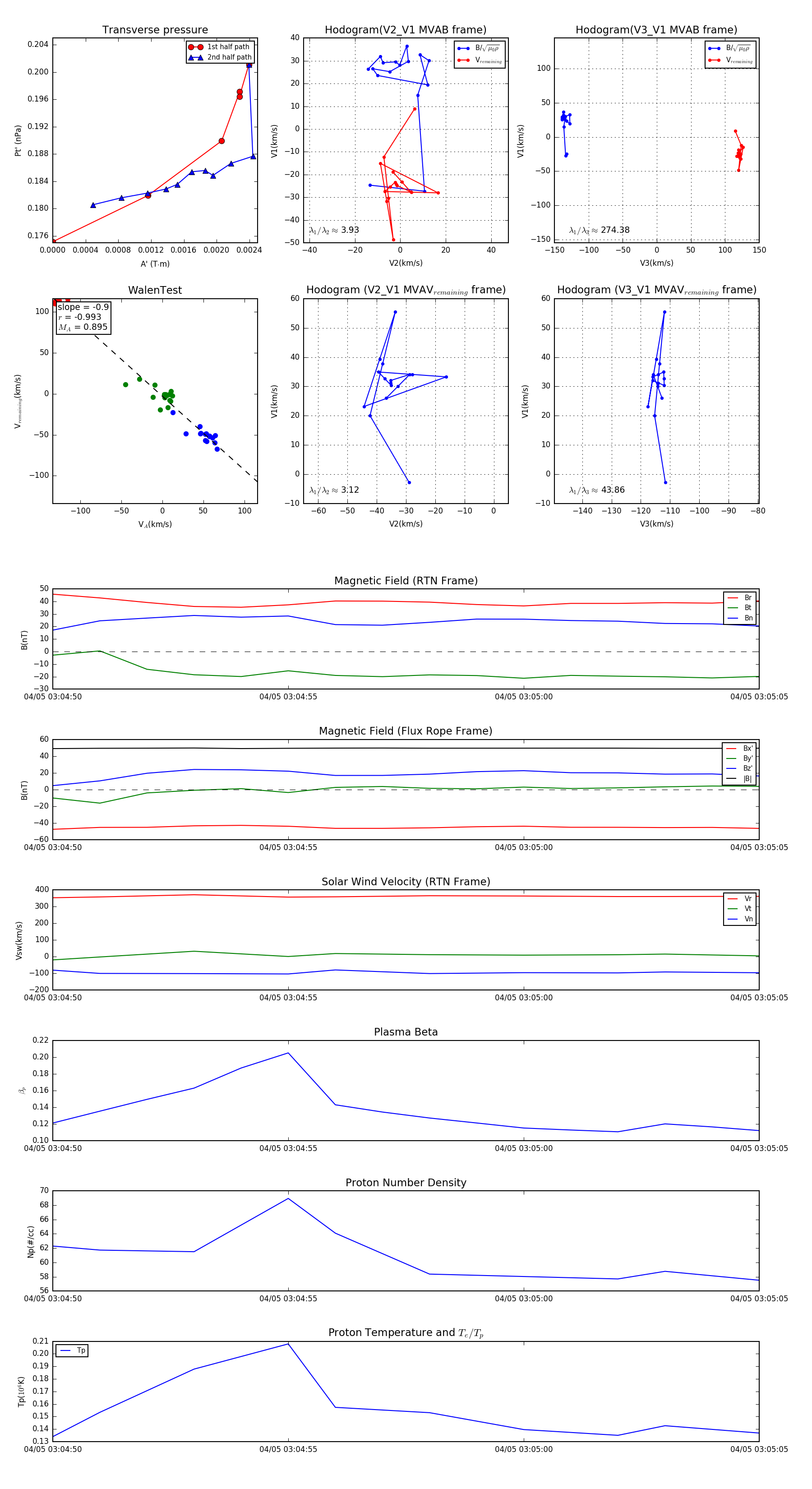
Flux Rope in 2024

Flux Rope Event 2024-04-05 03:04:50 ~ 2024-04-05 03:05:05 (16 seconds)


plot