HOME   LIST
‹–   –›

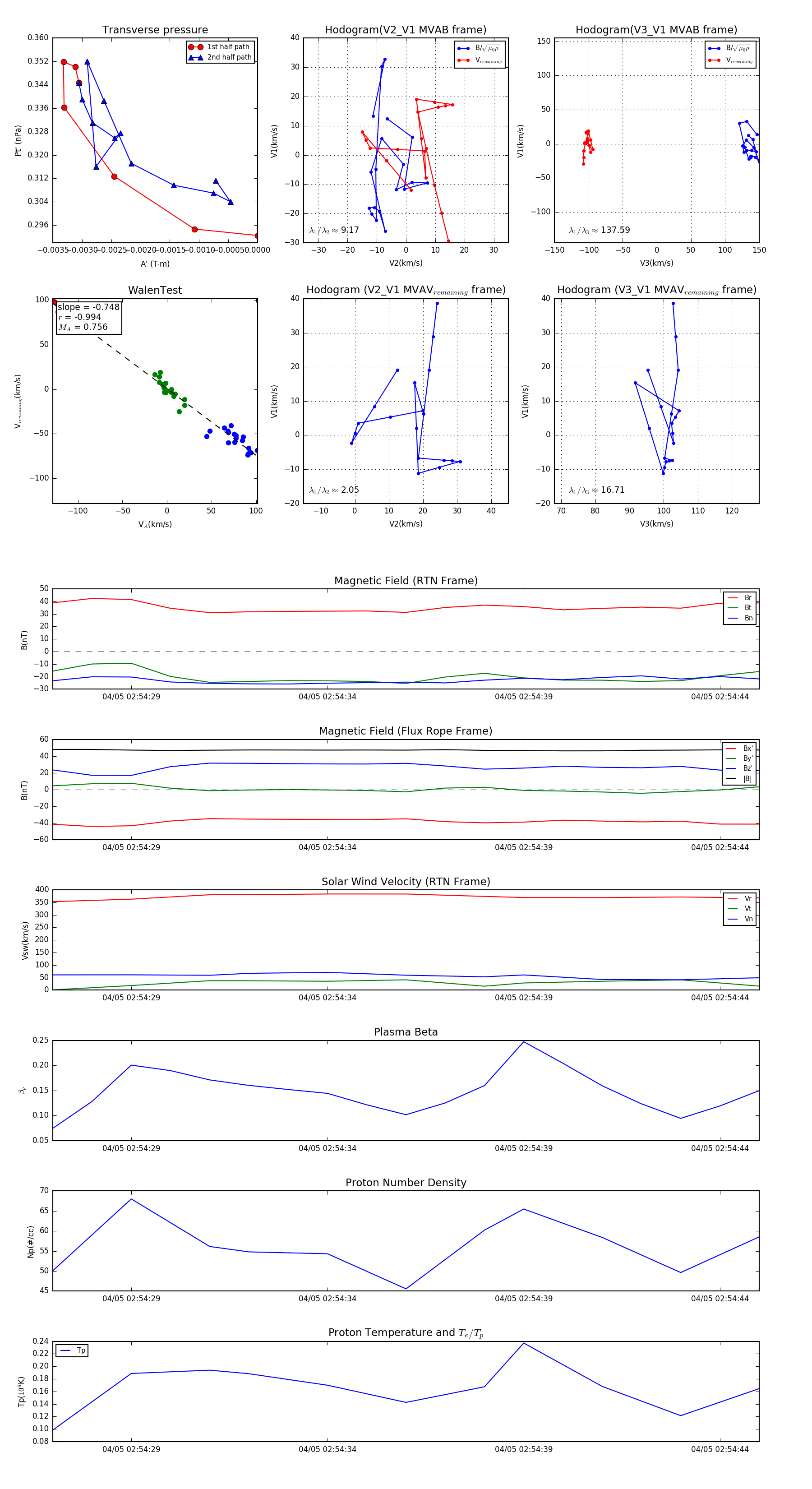
Flux Rope in 2024

Flux Rope Event 2024-04-05 02:54:27 ~ 2024-04-05 02:54:45 (19 seconds)


plot