HOME   LIST
‹–   –›

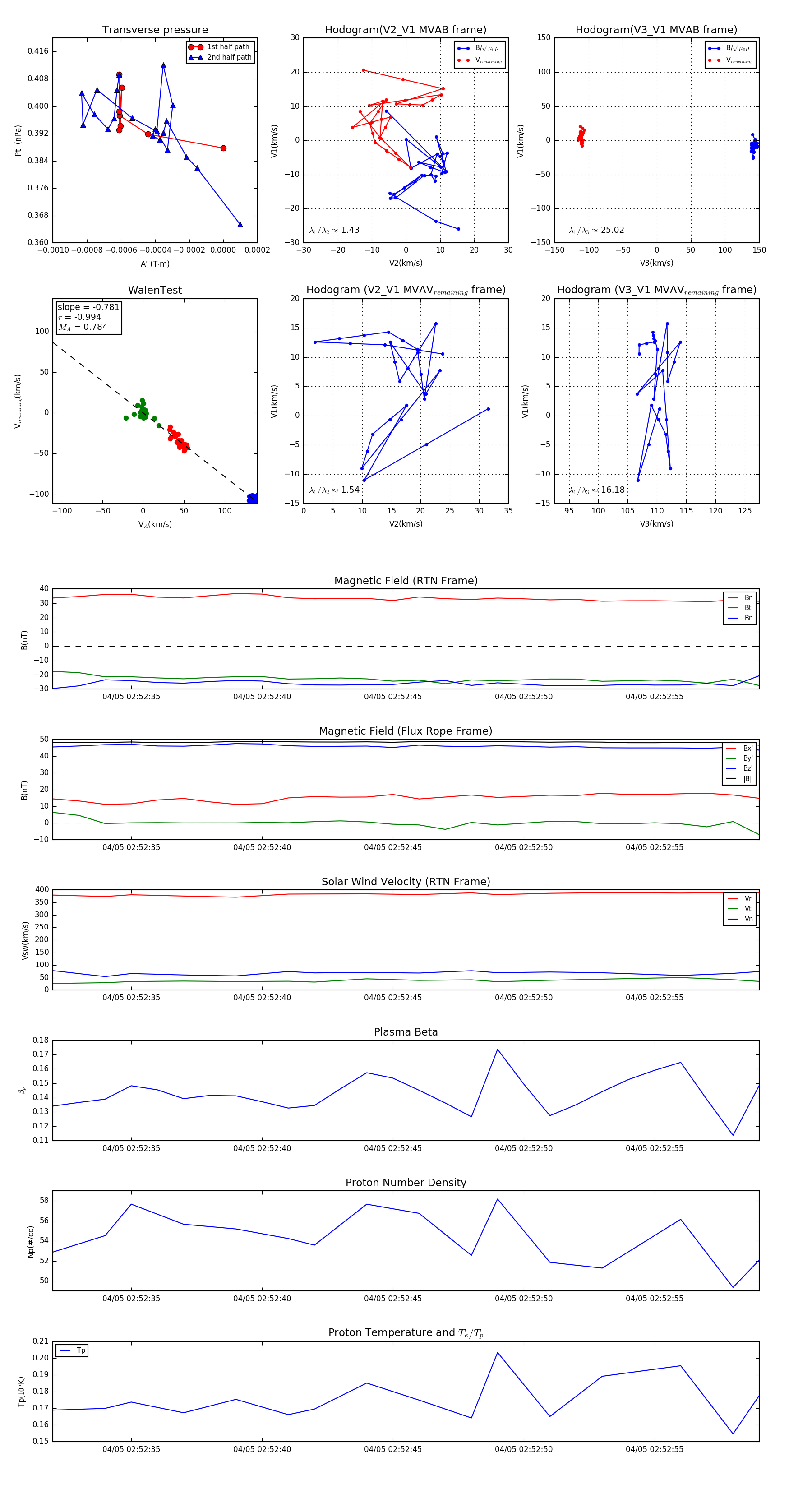
Flux Rope in 2024

Flux Rope Event 2024-04-05 02:52:32 ~ 2024-04-05 02:52:59 (28 seconds)


plot