HOME   LIST
‹–   –›

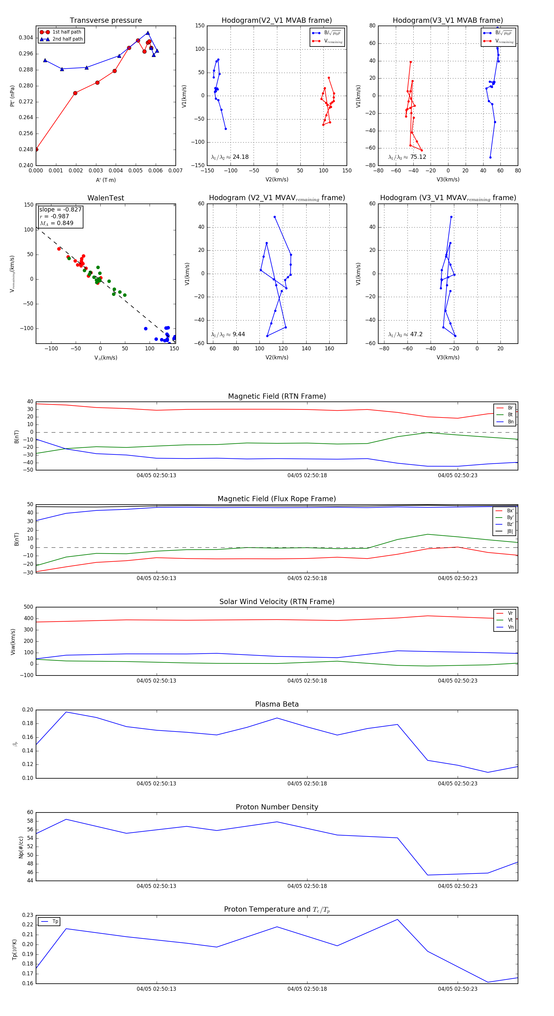
Flux Rope in 2024

Flux Rope Event 2024-04-05 02:50:09 ~ 2024-04-05 02:50:25 (17 seconds)


plot