HOME   LIST
‹–   –›

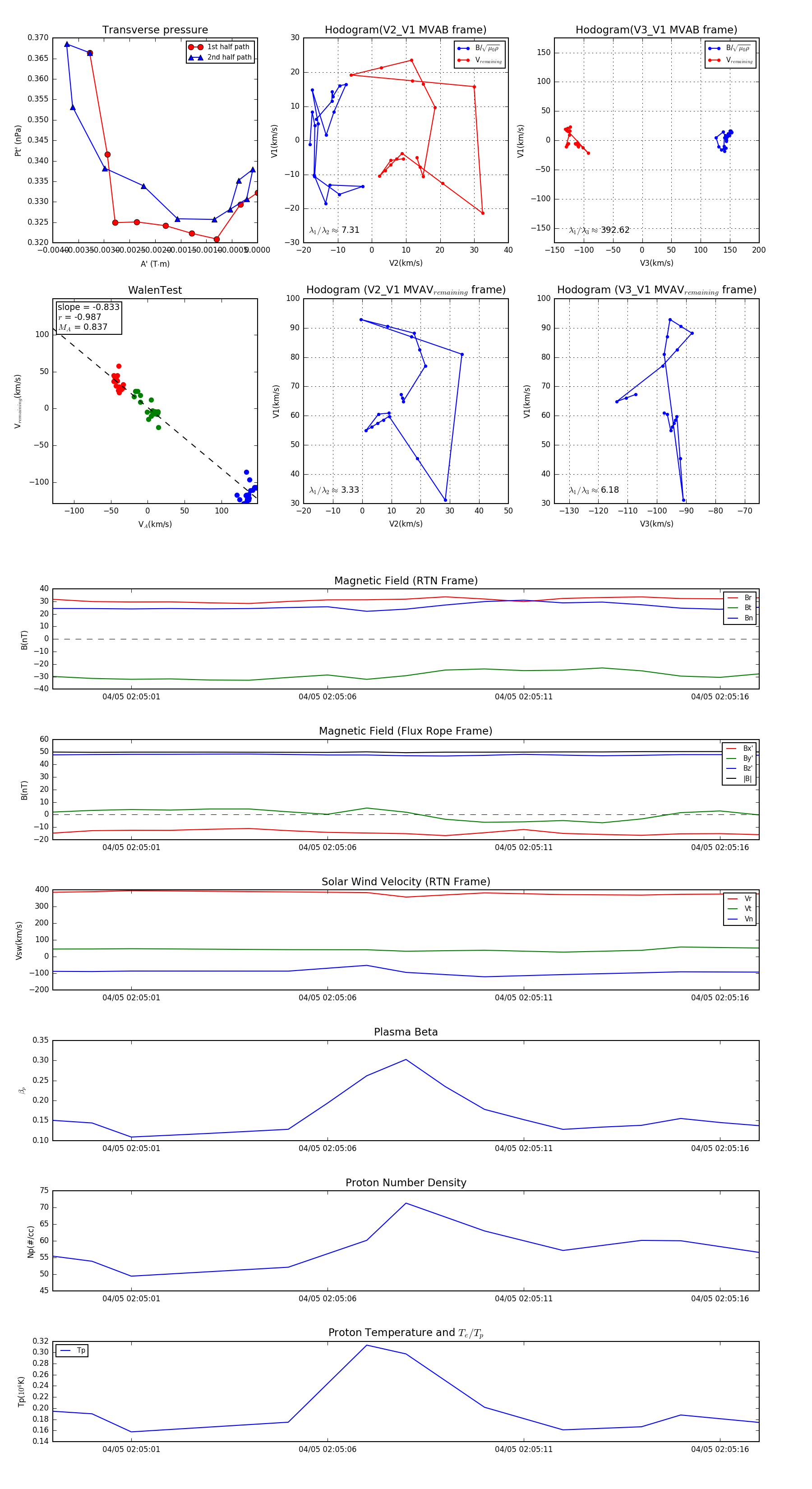
Flux Rope in 2024

Flux Rope Event 2024-04-05 02:04:59 ~ 2024-04-05 02:05:17 (19 seconds)


plot