HOME   LIST
‹–   –›

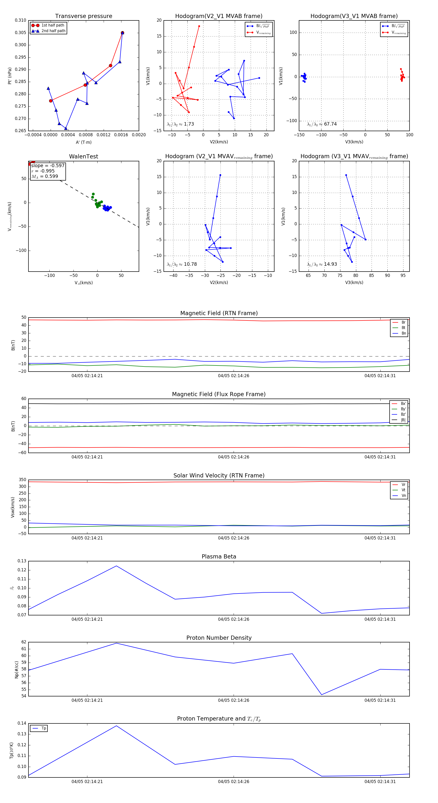
Flux Rope in 2024

Flux Rope Event 2024-04-05 02:14:19 ~ 2024-04-05 02:14:32 (14 seconds)


plot