HOME   LIST
‹–   –›

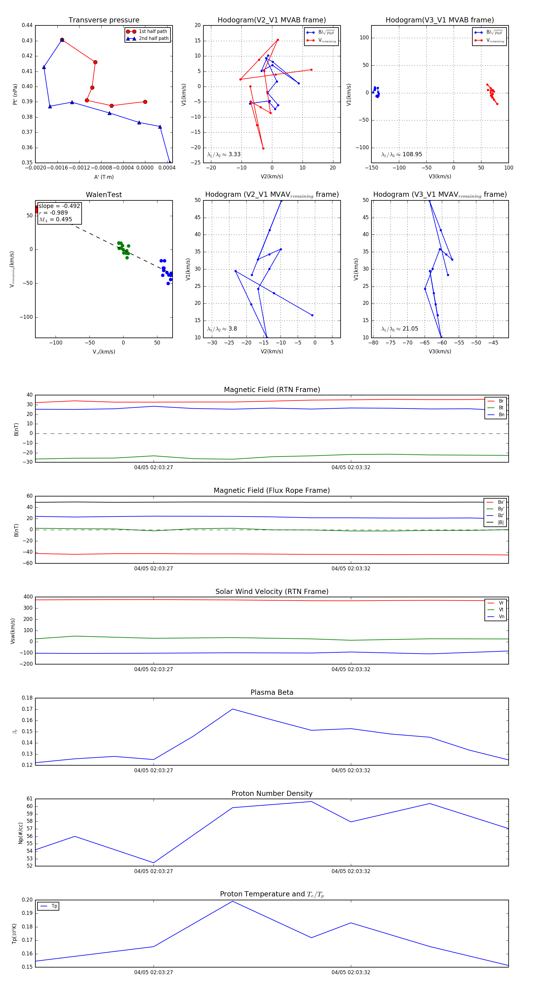
Flux Rope in 2024

Flux Rope Event 2024-04-05 02:03:24 ~ 2024-04-05 02:03:36 (13 seconds)


plot