HOME   LIST
‹–   –›

Flux Rope in 2024

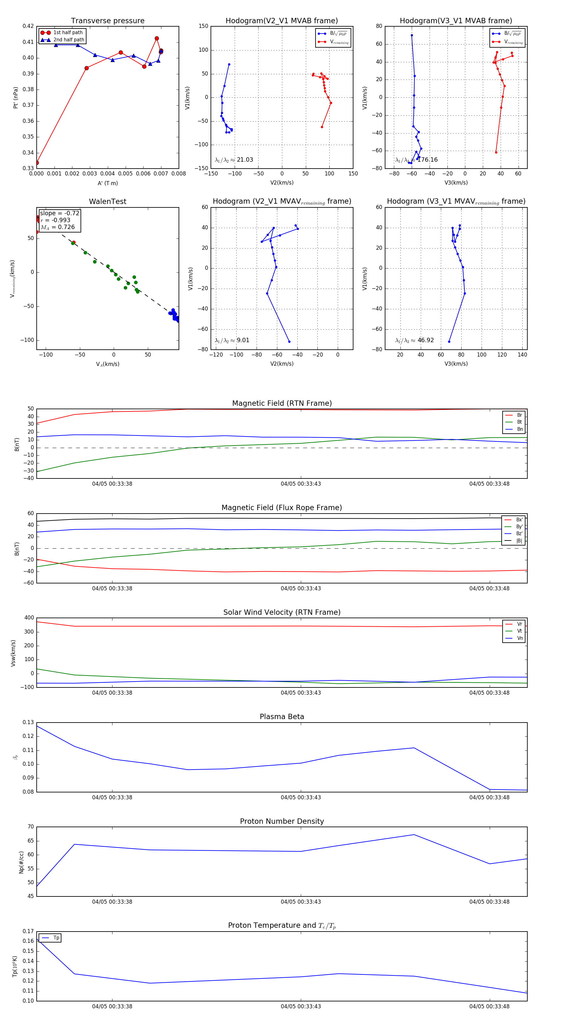
Flux Rope Event 2024-04-05 00:33:36 ~ 2024-04-05 00:33:49 (14 seconds)


plot