HOME   LIST
‹–   –›

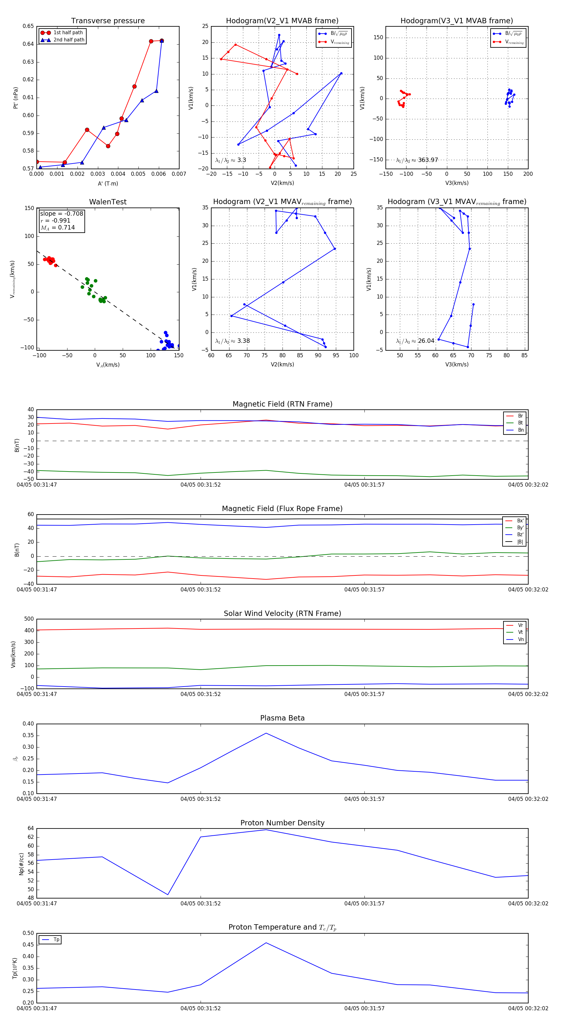
Flux Rope in 2024

Flux Rope Event 2024-04-05 00:31:47 ~ 2024-04-05 00:32:02 (16 seconds)


plot