HOME   LIST
‹–   –›

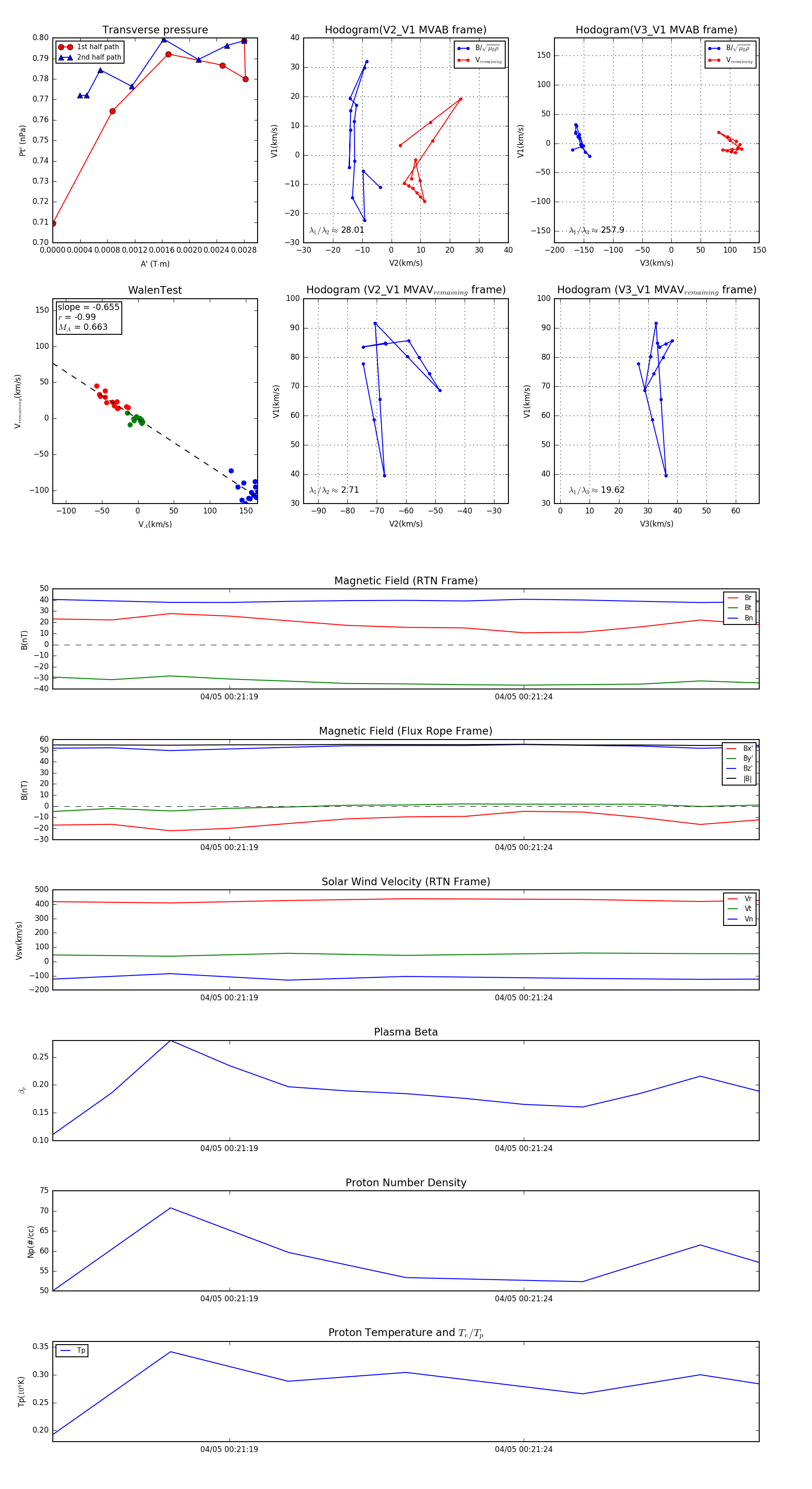
Flux Rope in 2024

Flux Rope Event 2024-04-05 00:21:16 ~ 2024-04-05 00:21:28 (13 seconds)


plot