HOME   LIST
‹–   –›

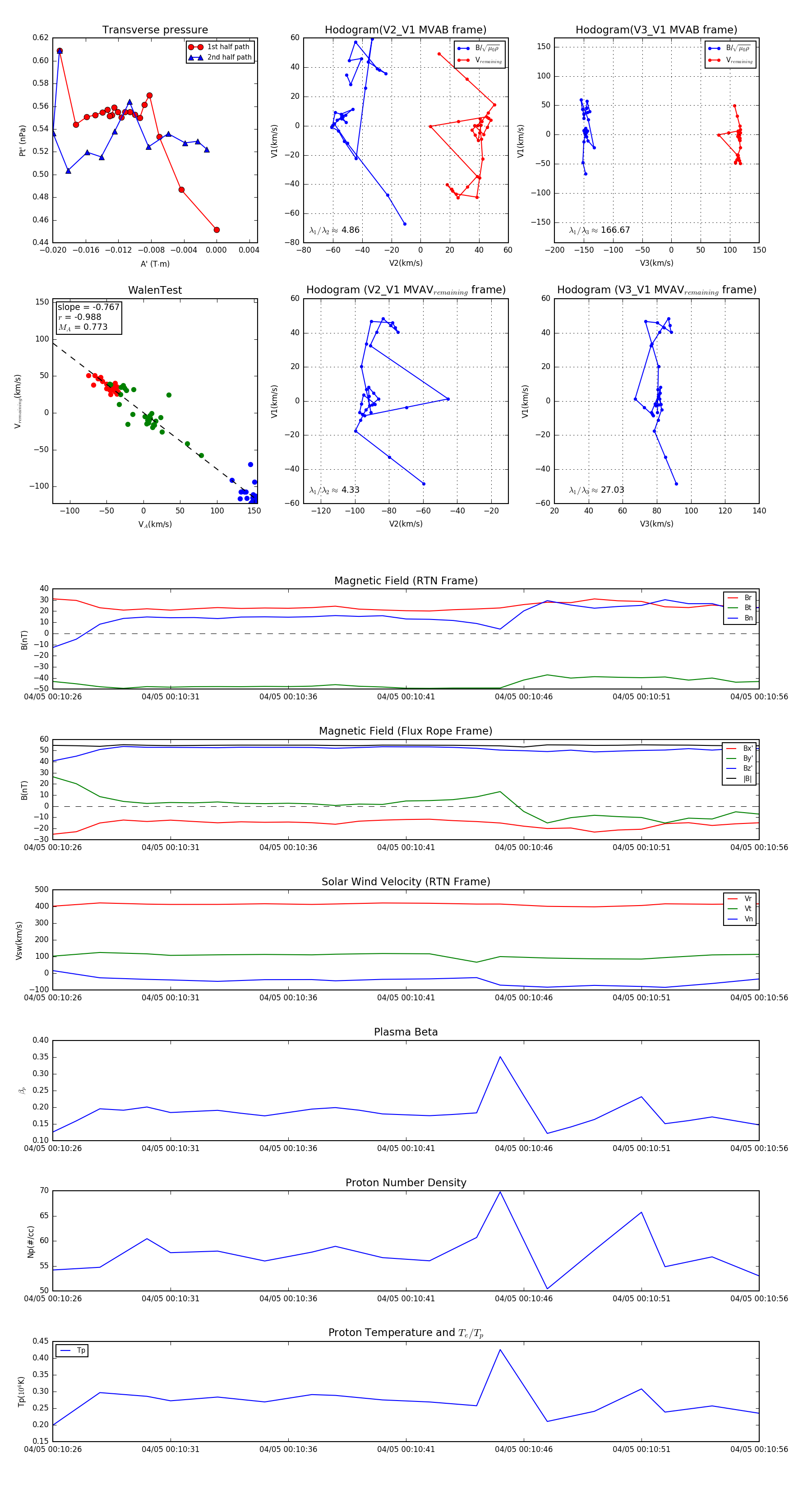
Flux Rope in 2024

Flux Rope Event 2024-04-05 00:10:26 ~ 2024-04-05 00:10:56 (31 seconds)


plot