HOME   LIST
‹–   –›

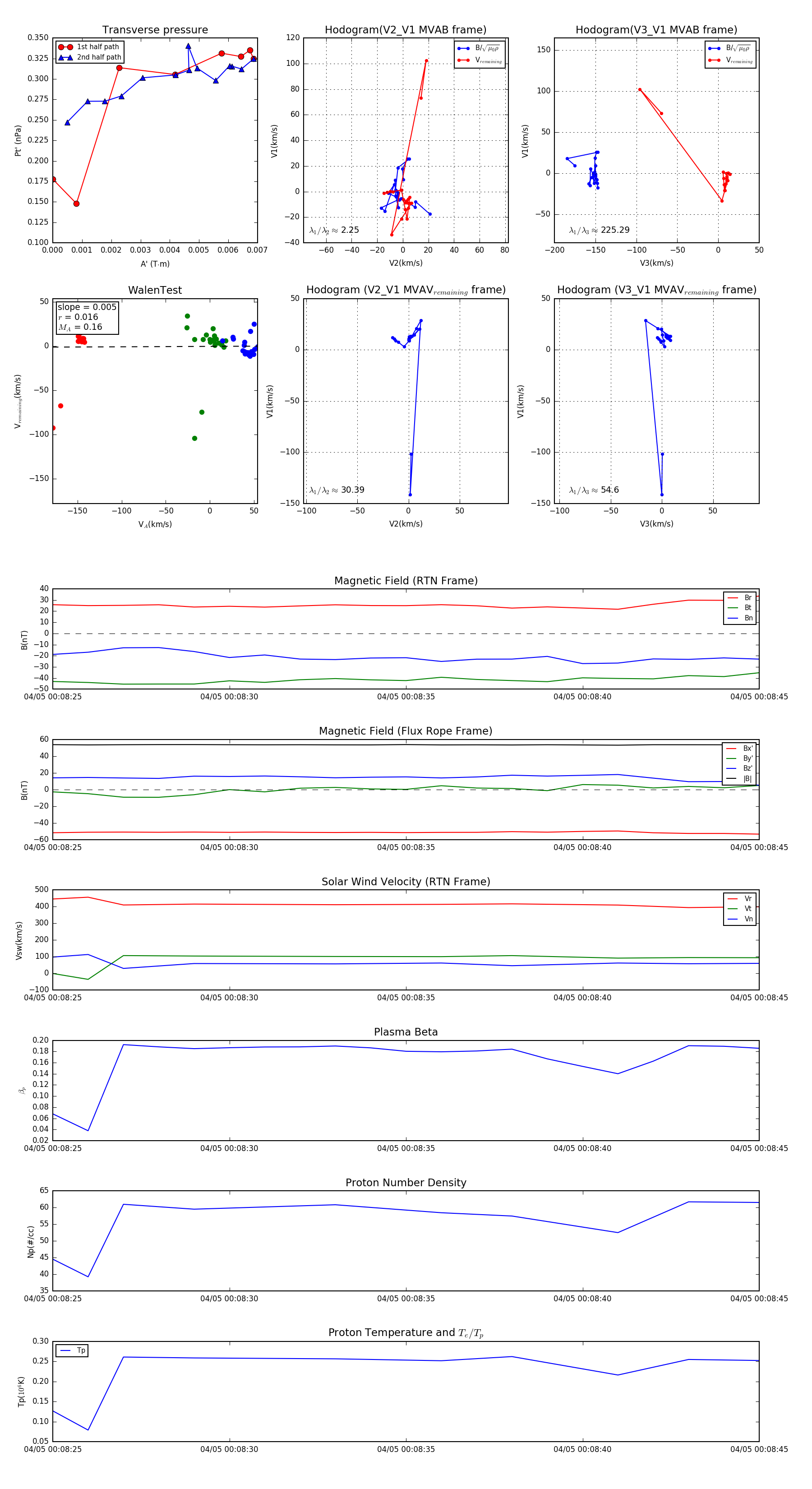
Flux Rope in 2024

Flux Rope Event 2024-04-05 00:08:25 ~ 2024-04-05 00:08:45 (21 seconds)


plot