HOME   LIST
‹–   –›

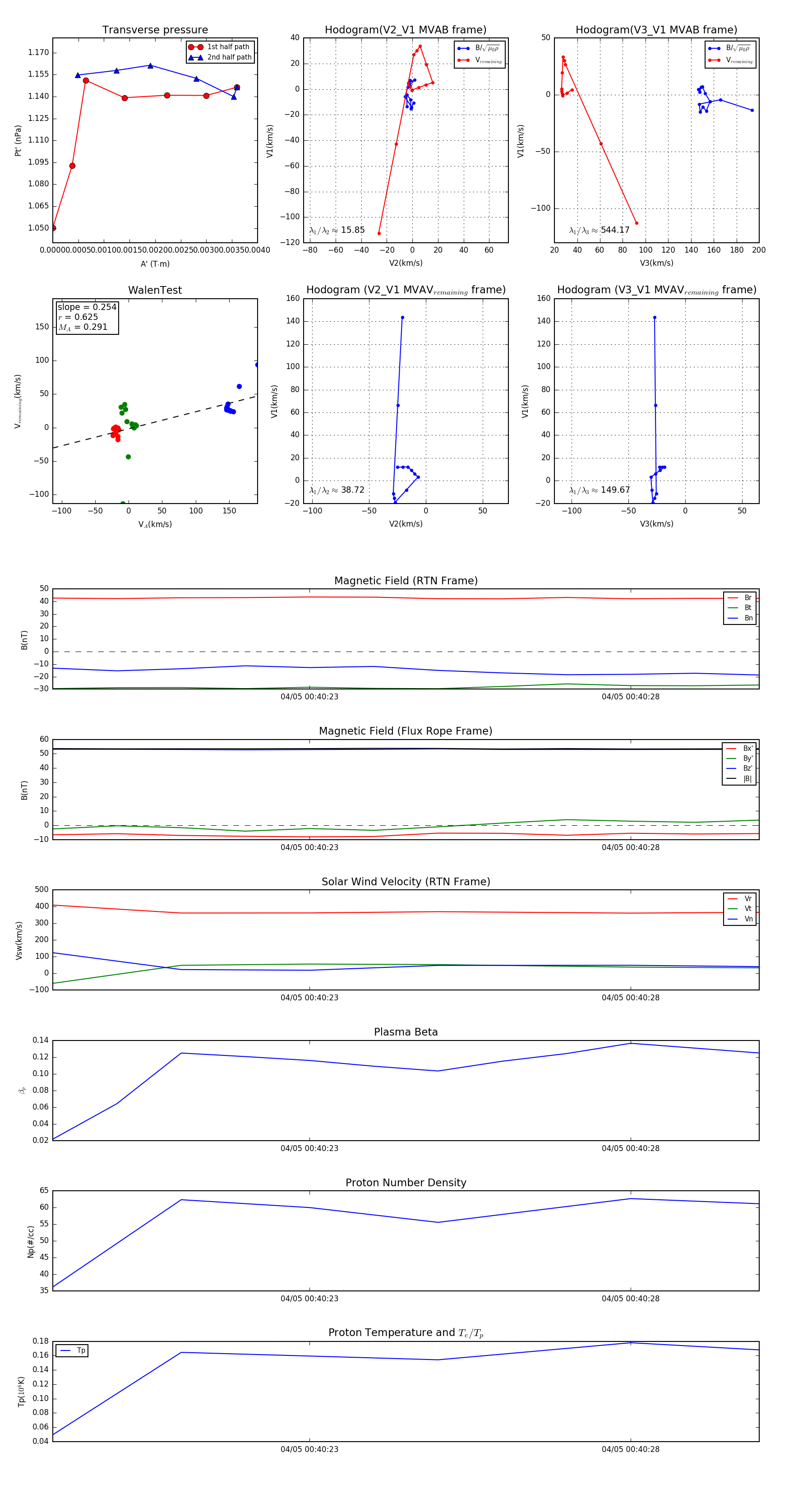
Flux Rope in 2024

Flux Rope Event 2024-04-05 00:40:19 ~ 2024-04-05 00:40:30 (12 seconds)


plot