HOME   LIST
‹–   –›

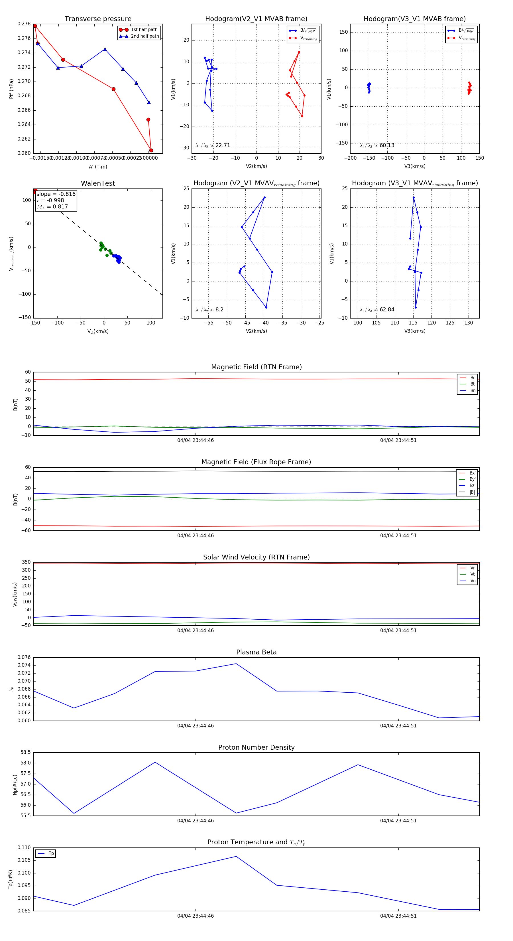
Flux Rope in 2024

Flux Rope Event 2024-04-04 23:44:42 ~ 2024-04-04 23:44:53 (12 seconds)


plot