HOME   LIST
‹–   –›

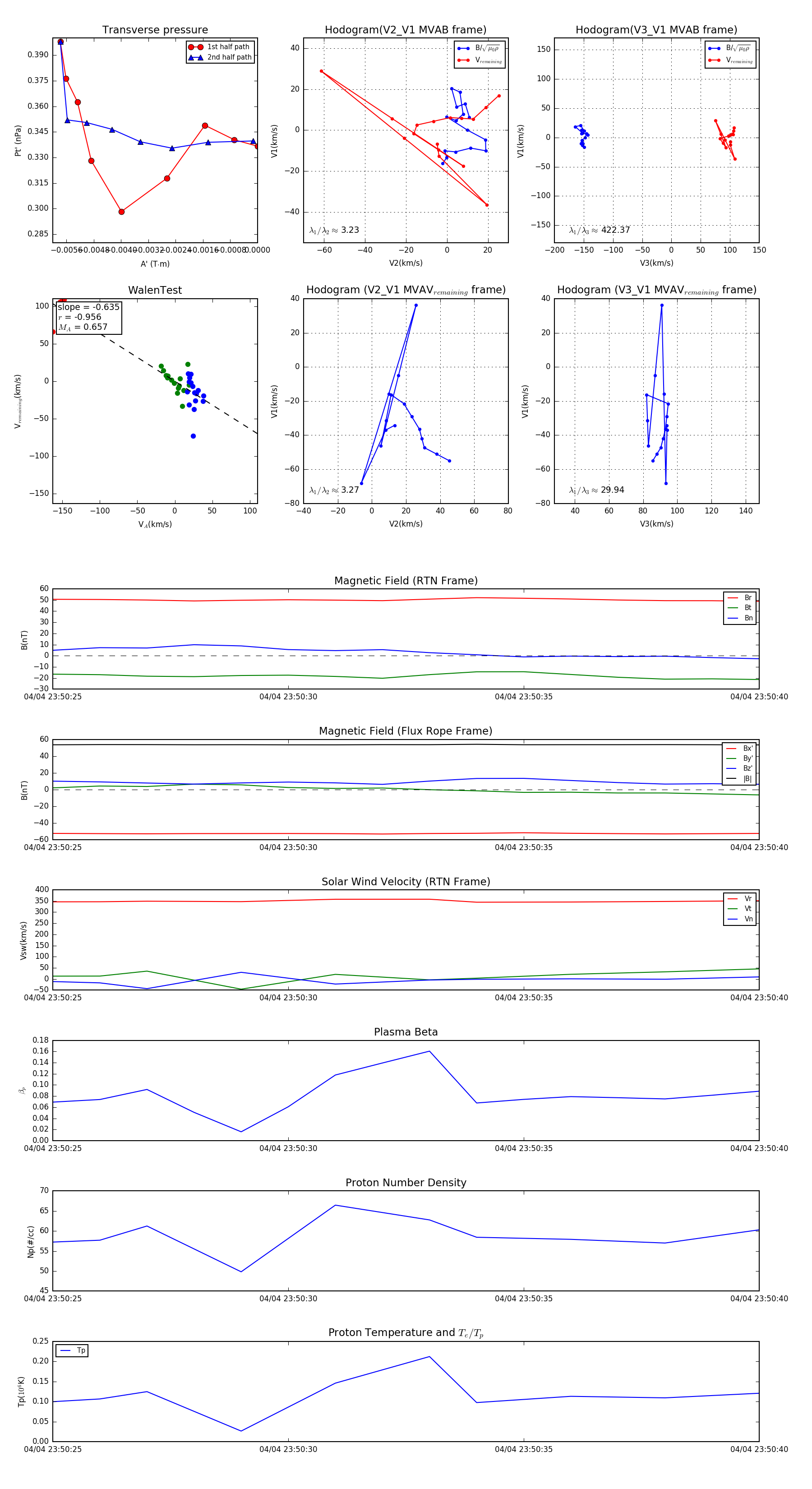
Flux Rope in 2024

Flux Rope Event 2024-04-04 23:50:25 ~ 2024-04-04 23:50:40 (16 seconds)


plot