HOME   LIST
‹–   –›

Flux Rope in 2024

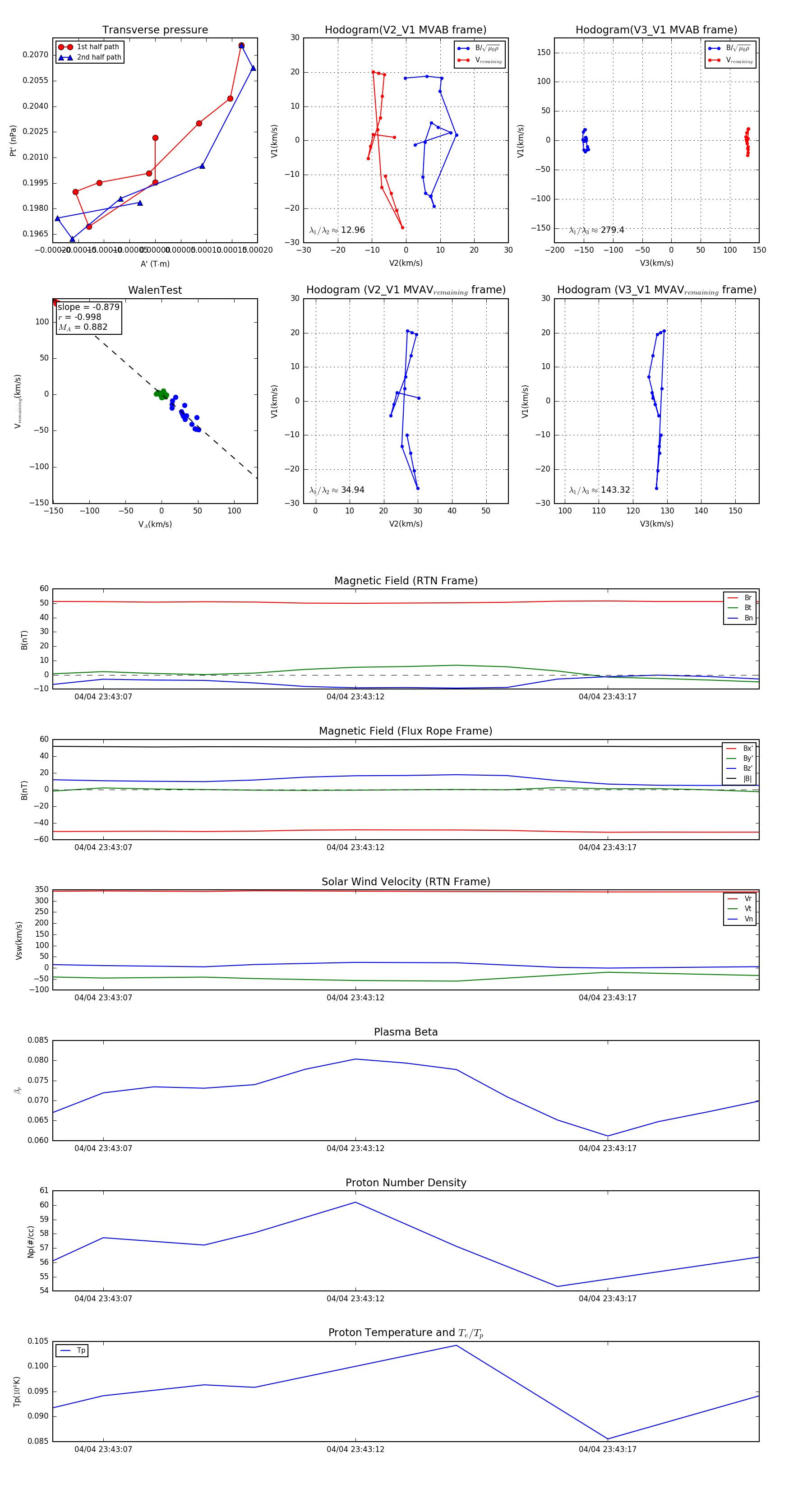
Flux Rope Event 2024-04-04 23:43:06 ~ 2024-04-04 23:43:20 (15 seconds)


plot