HOME   LIST
‹–   –›

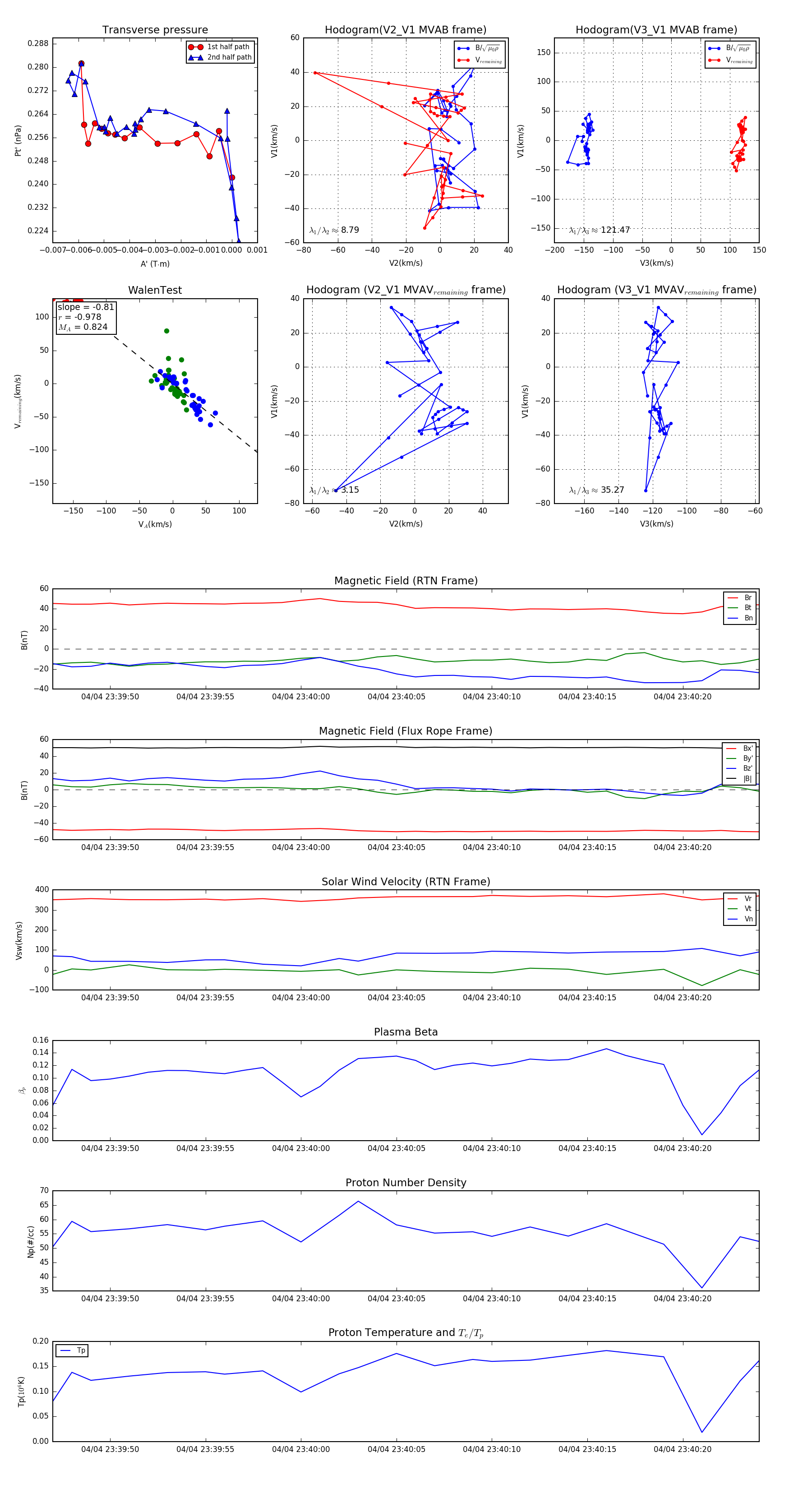
Flux Rope in 2024

Flux Rope Event 2024-04-04 23:39:47 ~ 2024-04-04 23:40:24 (38 seconds)


plot