HOME   LIST
‹–   –›

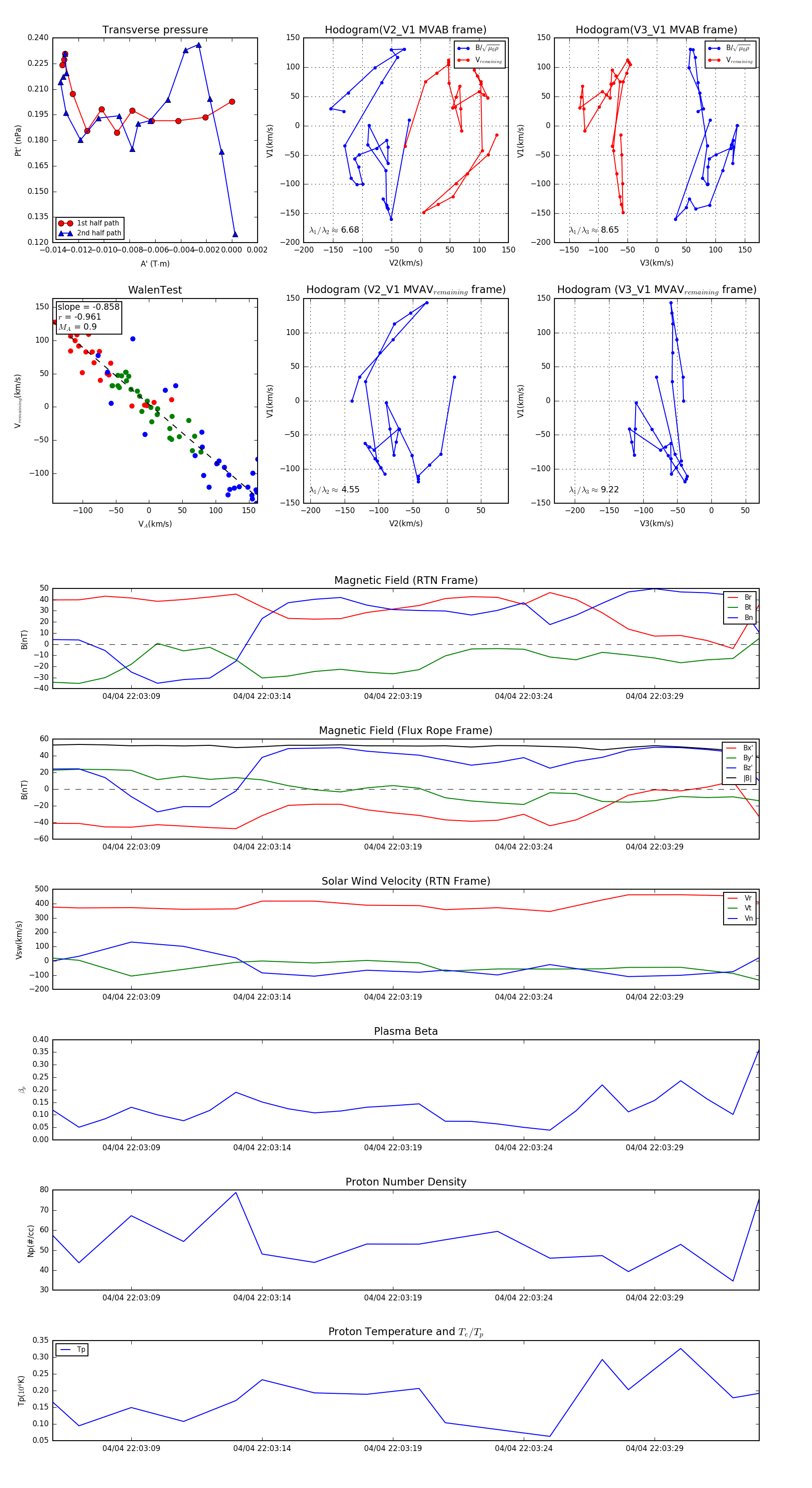
Flux Rope in 2024

Flux Rope Event 2024-04-04 22:03:06 ~ 2024-04-04 22:03:33 (28 seconds)


plot