HOME   LIST
‹–   –›

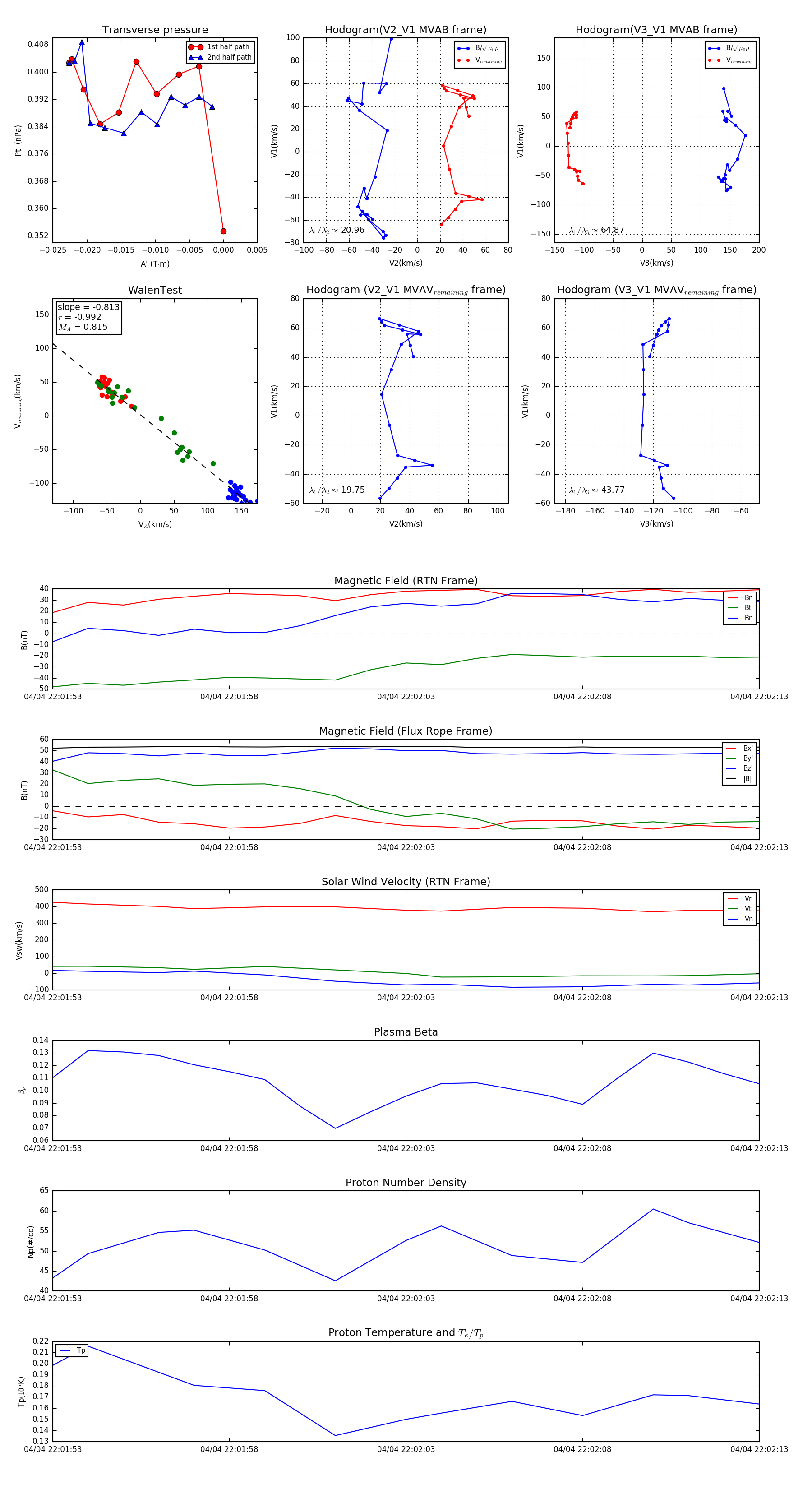
Flux Rope in 2024

Flux Rope Event 2024-04-04 22:01:53 ~ 2024-04-04 22:02:13 (21 seconds)


plot