HOME   LIST
‹–   –›

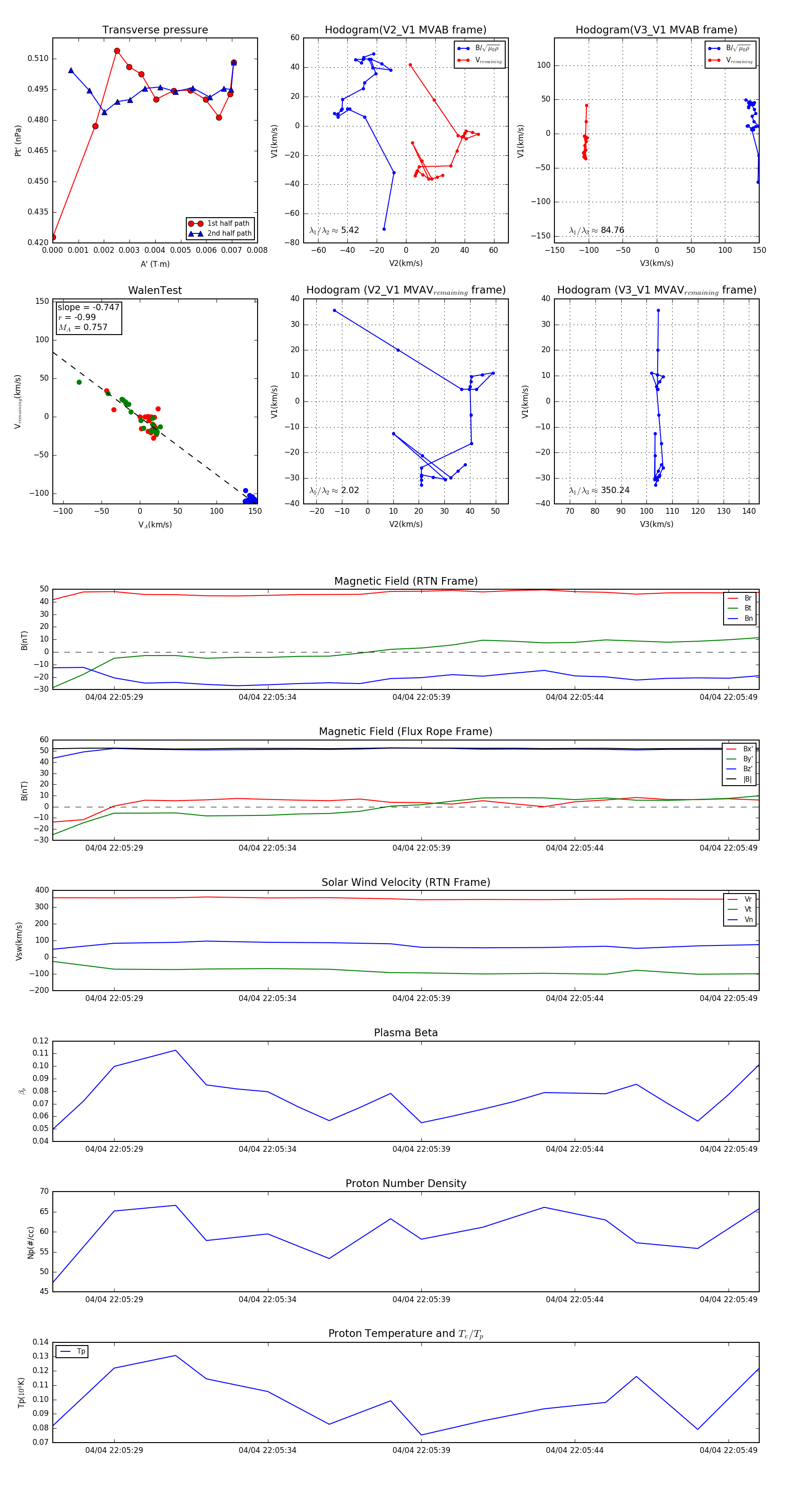
Flux Rope in 2024

Flux Rope Event 2024-04-04 22:05:27 ~ 2024-04-04 22:05:50 (24 seconds)


plot