HOME   LIST
‹–   –›

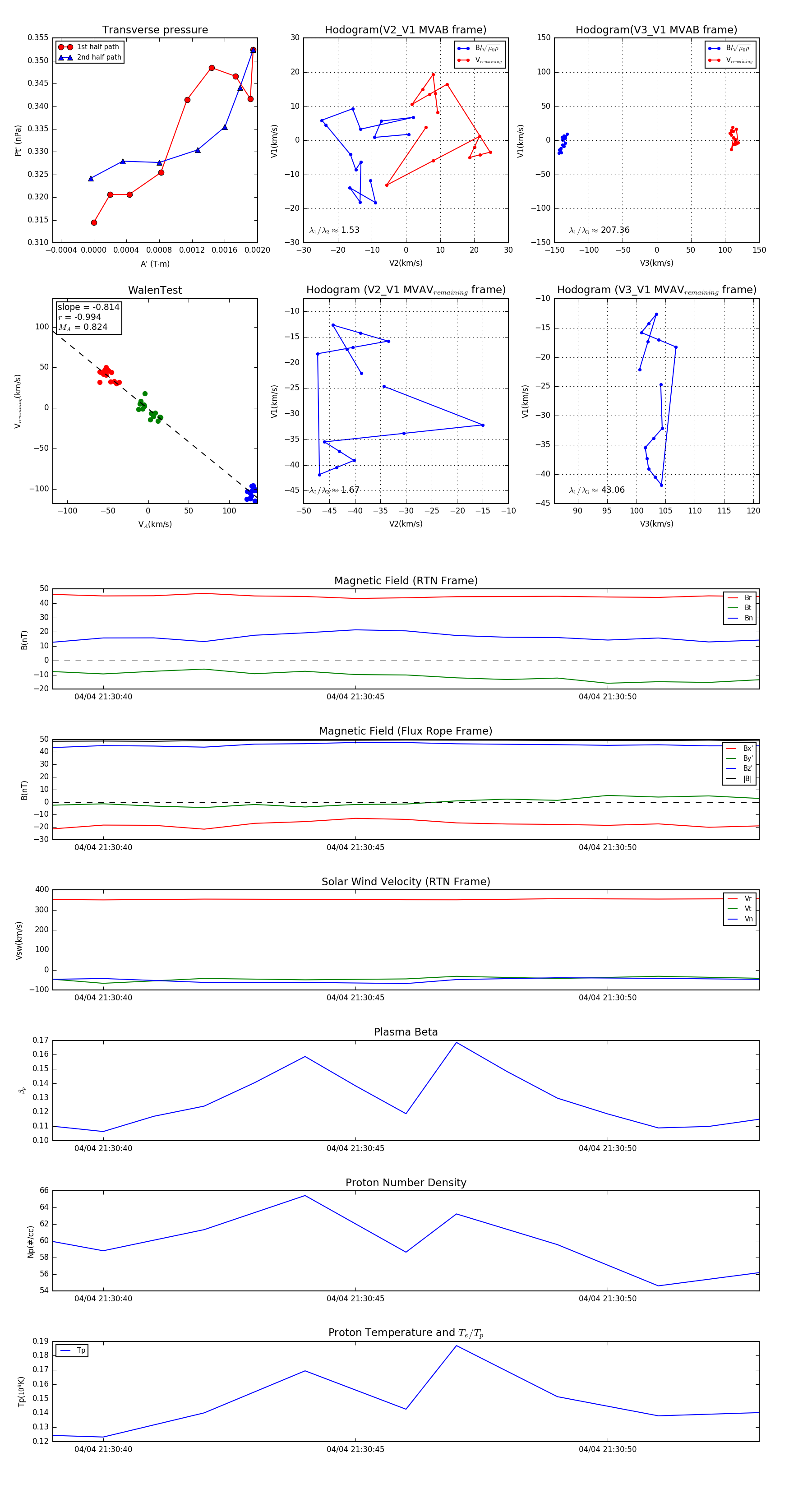
Flux Rope in 2024

Flux Rope Event 2024-04-04 21:30:39 ~ 2024-04-04 21:30:53 (15 seconds)


plot