HOME   LIST
‹–   –›

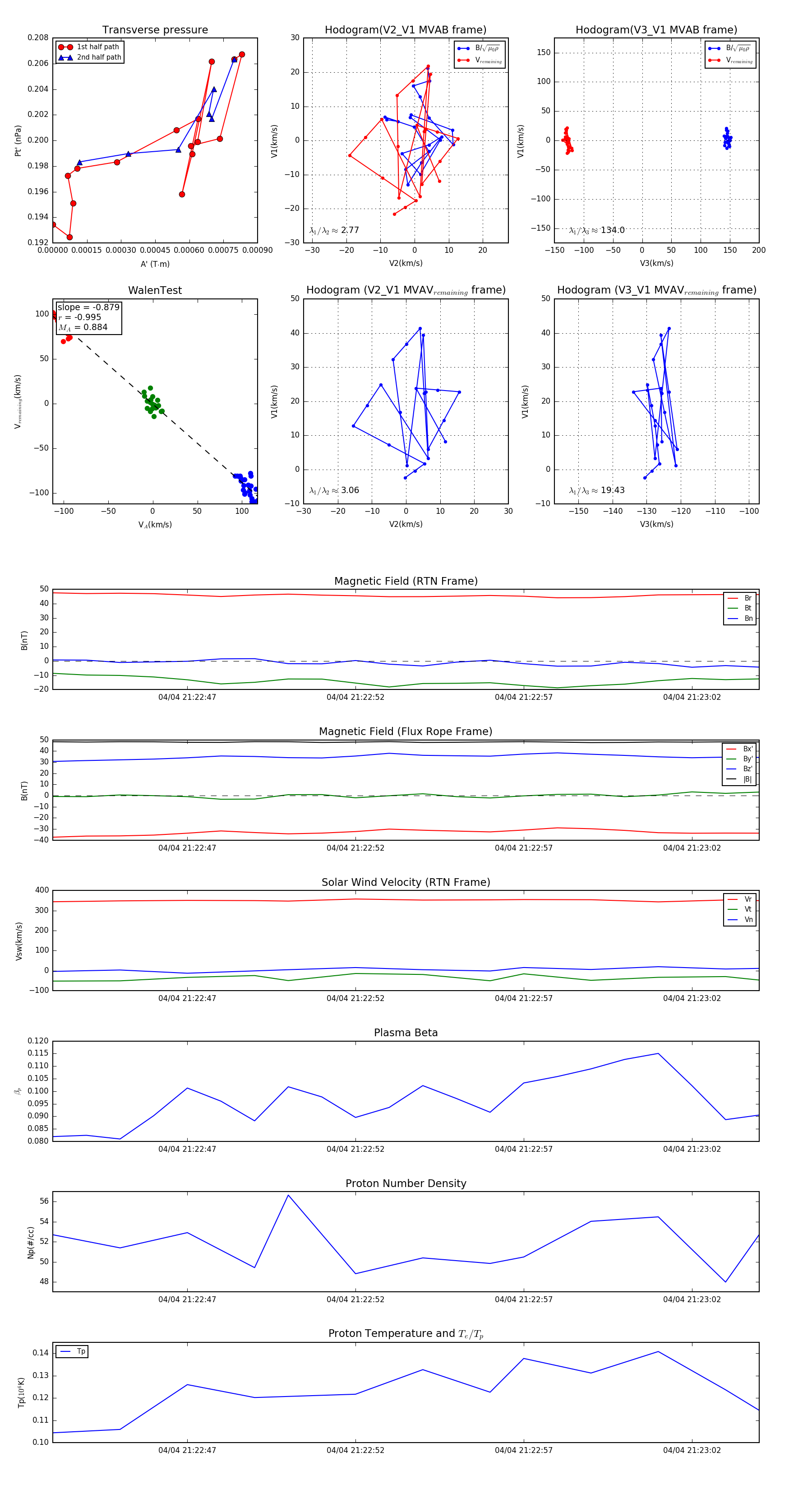
Flux Rope in 2024

Flux Rope Event 2024-04-04 21:22:43 ~ 2024-04-04 21:23:04 (22 seconds)


plot