HOME   LIST
‹–   –›

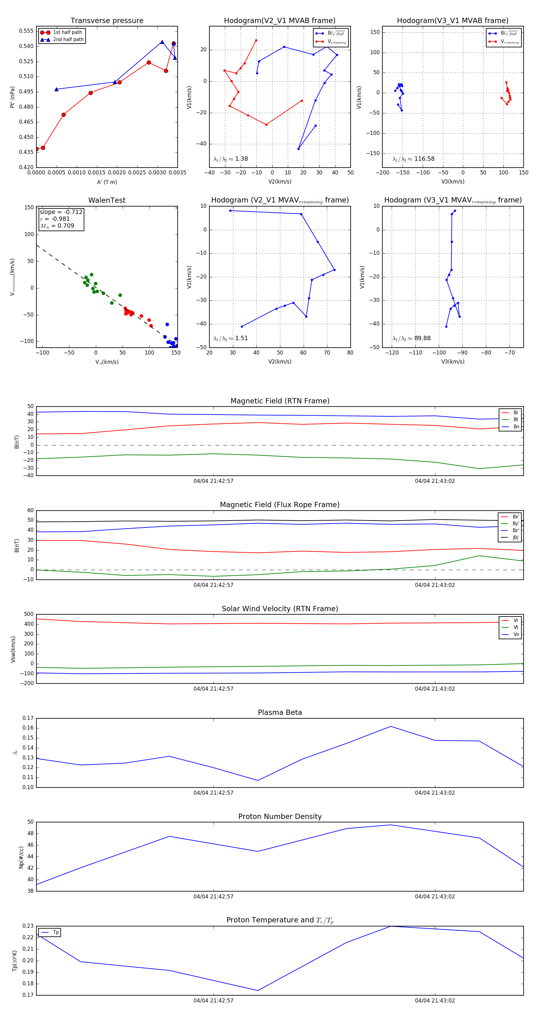
Flux Rope in 2024

Flux Rope Event 2024-04-04 21:42:53 ~ 2024-04-04 21:43:04 (12 seconds)


plot