HOME   LIST
‹–   –›

Flux Rope in 2024

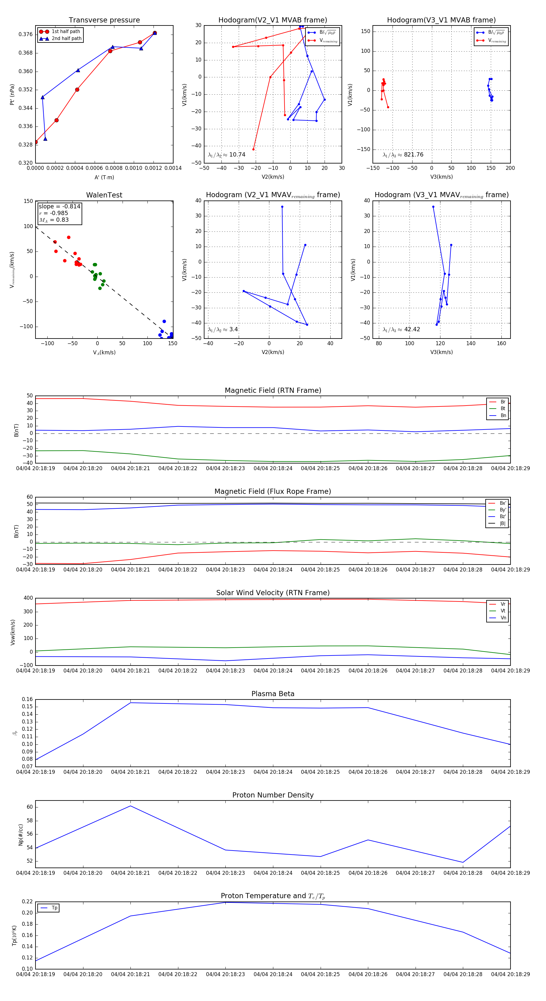
Flux Rope Event 2024-04-04 20:18:19 ~ 2024-04-04 20:18:29 (11 seconds)


plot