HOME   LIST
‹–   –›

Flux Rope in 2024

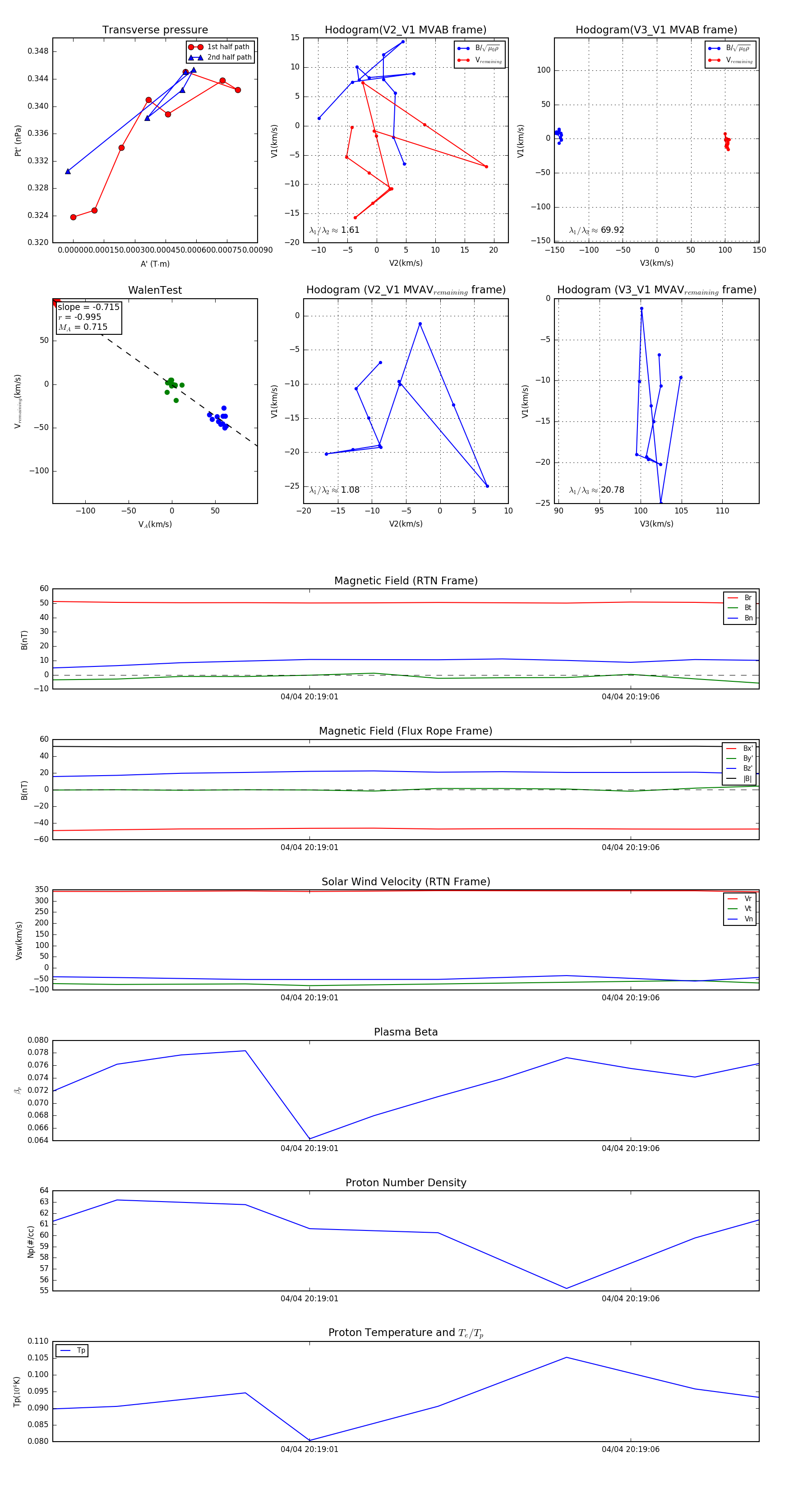
Flux Rope Event 2024-04-04 20:18:57 ~ 2024-04-04 20:19:08 (12 seconds)


plot