HOME   LIST
‹–   –›

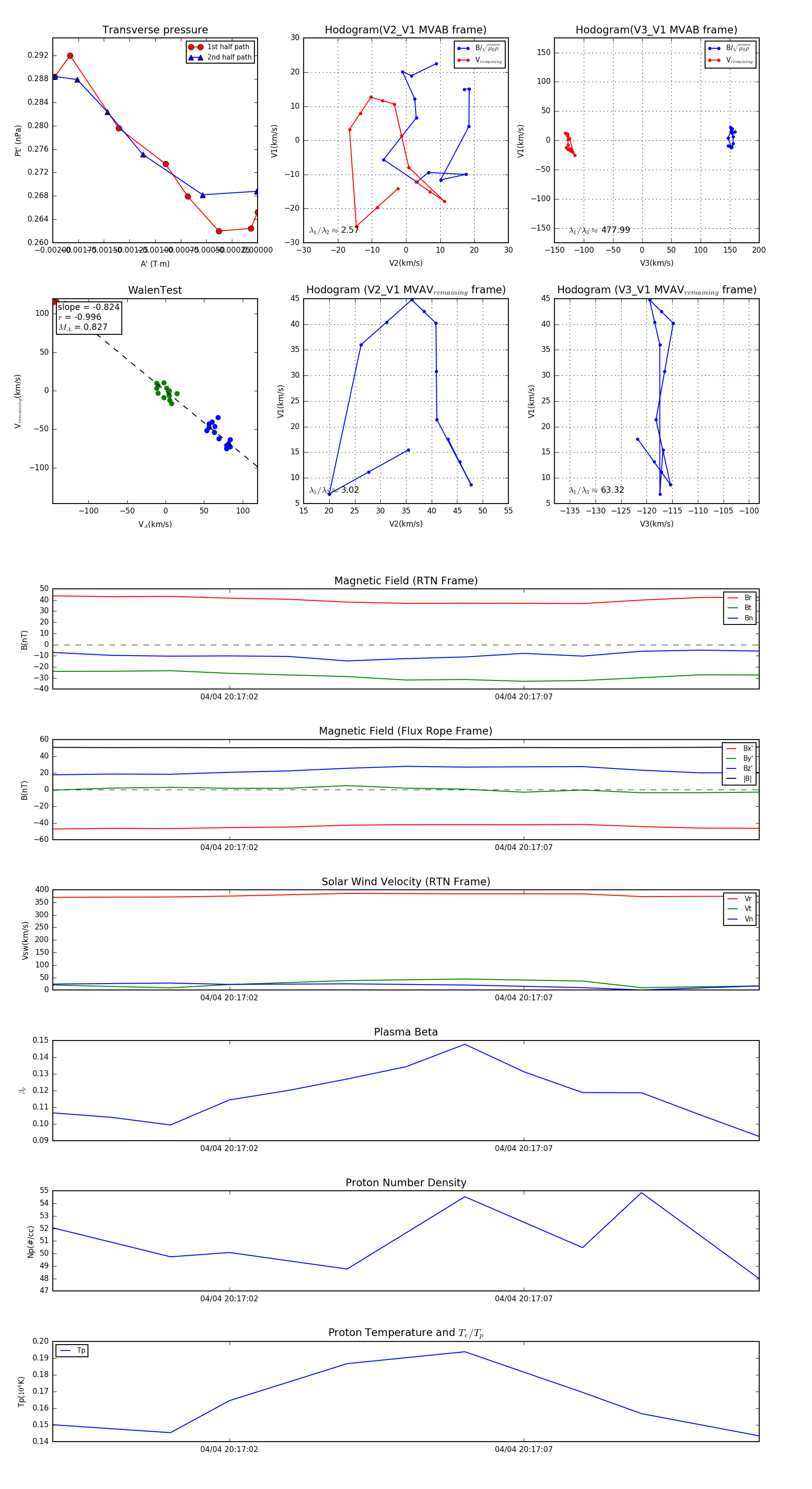
Flux Rope in 2024

Flux Rope Event 2024-04-04 20:16:59 ~ 2024-04-04 20:17:11 (13 seconds)


plot