HOME   LIST
‹–   –›

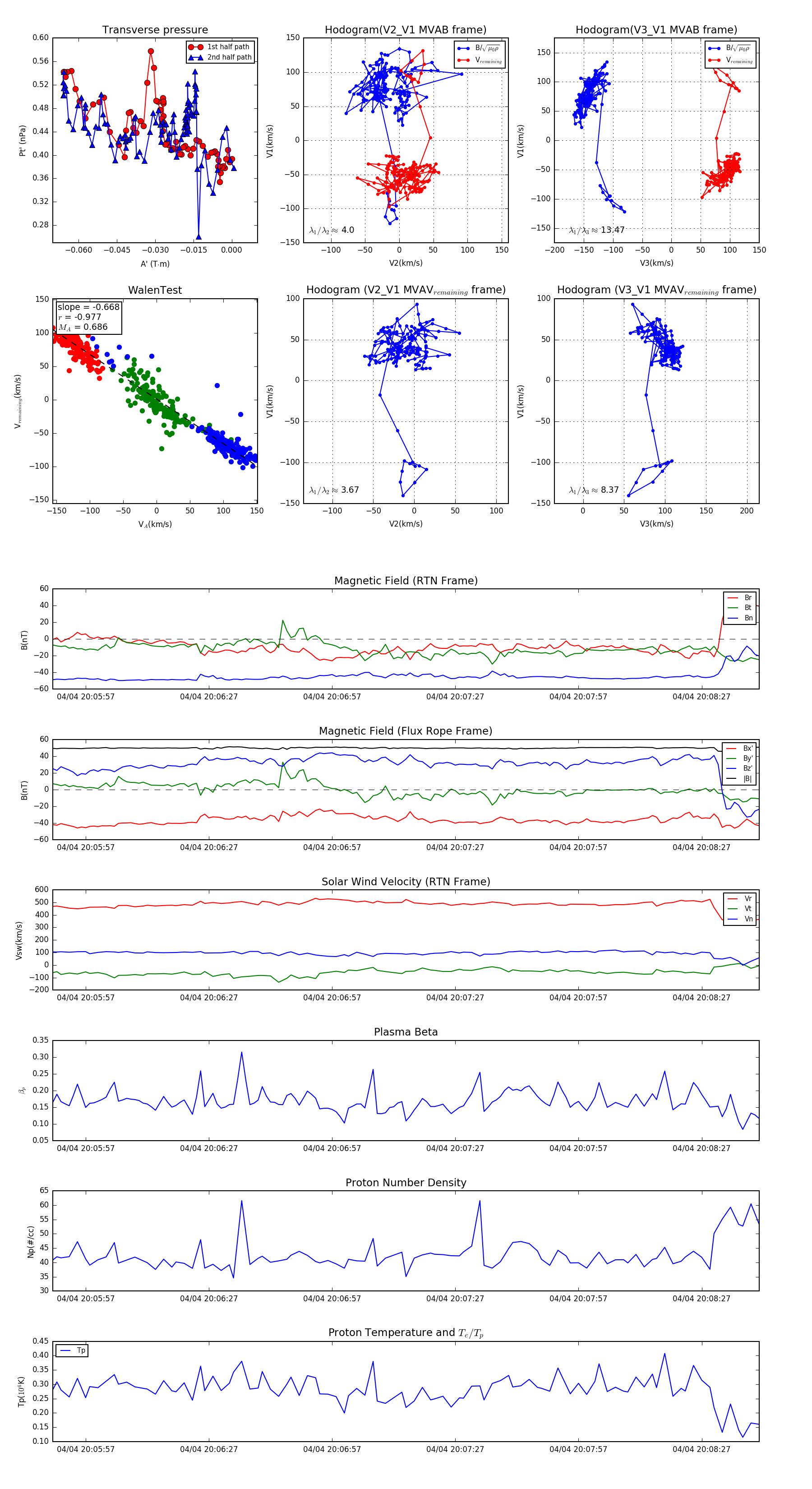
Flux Rope in 2024

Flux Rope Event 2024-04-04 20:05:49 ~ 2024-04-04 20:08:41 (173 seconds)


plot