HOME   LIST
‹–   –›

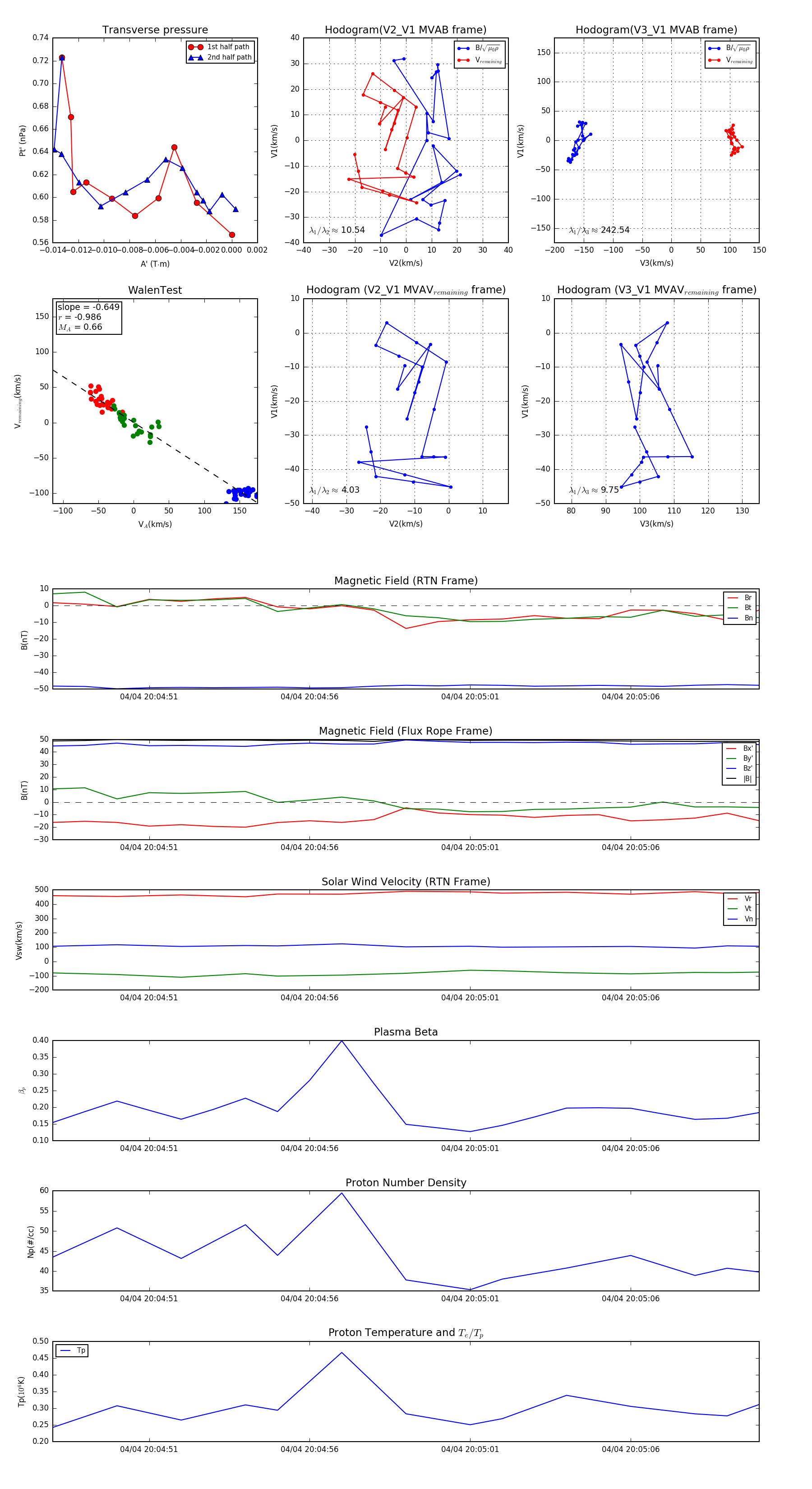
Flux Rope in 2024

Flux Rope Event 2024-04-04 20:04:48 ~ 2024-04-04 20:05:10 (23 seconds)


plot