HOME   LIST
‹–   –›

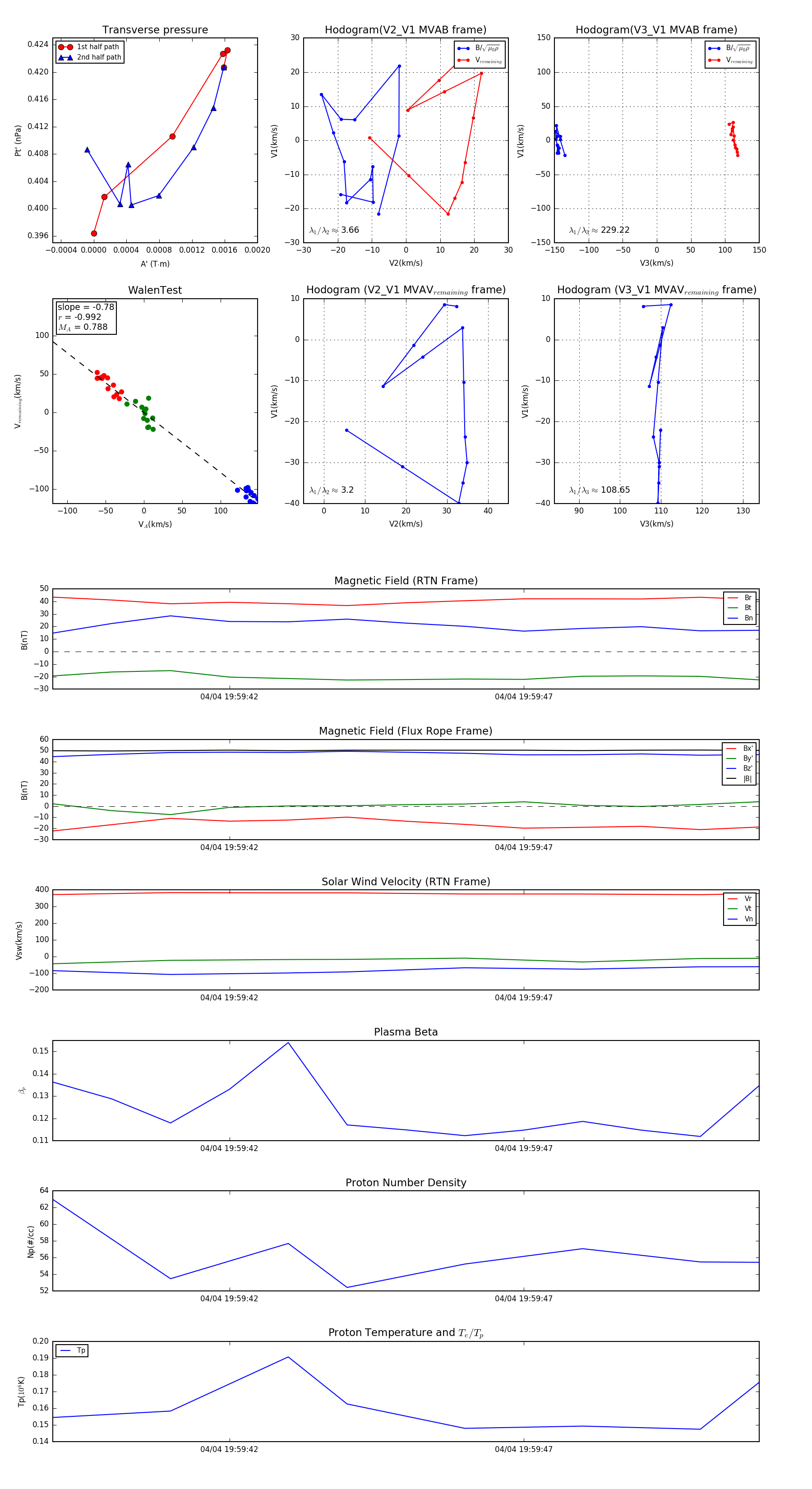
Flux Rope in 2024

Flux Rope Event 2024-04-04 19:59:39 ~ 2024-04-04 19:59:51 (13 seconds)


plot